
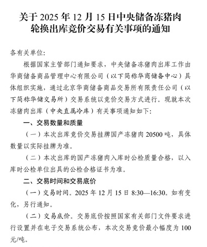
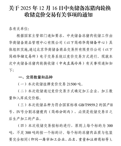
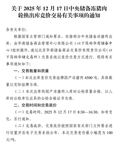
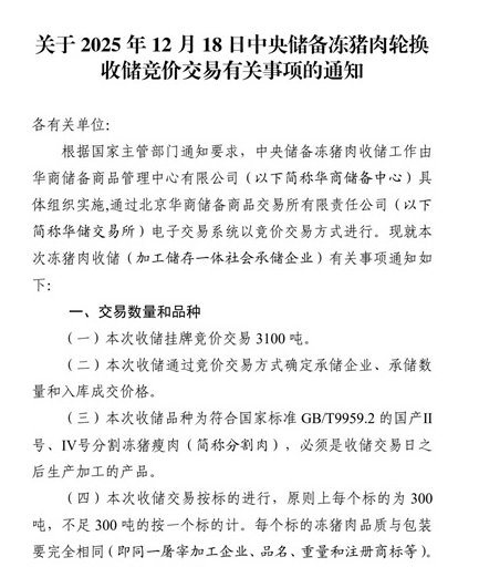
大畜牧了解到,华商储备商品管理中心有限公司2025年12月份中央储备冻猪肉收储竞价交易,进行了1次2.5万吨的等量冻猪肉轮换收储工作,分4天5步完成,这是2025年第10次冻猪肉轮换收储。
2025年1-12月,中央储备冻猪肉累计投放数量为19.52万吨和收储数量为23.02万吨。
备注:今年第8次轮换收储有跨月至10月,这些数据均统计到9月,由此今年只有7月和10月这2个月没有进行冻猪肉收储。
2022-2025年中央冻猪肉收储的数量均要多于投放的数量。


2025年12月具体情况如下:





来源:大畜牧综合华储网,仅供参考。


