大畜牧分享猪价资讯第470天

今日猪价与往日对比情况
今天全国平均猪价为18.27元/斤,比昨天增加0.17元,增长0.93%,增幅有收窄;比去年同日增加0.79元,增长4.57%;12月以来最高价,也是近114天内最高价;从2020年12月下旬到今天,已经持续10天上涨,累计涨幅1.26元。
全国26省中,23省上涨,0省下跌,3省持平;与昨天相比,上涨省份数少3个,下跌省份数不变,持平省份数多3个。上涨幅度在0.1-0.4元之间,大部分上涨幅度在0.2元左右,其中安徽、福建和海南上涨幅度最高0.4元。
全国26省猪价全部高于18元,4省高于19元,其中海南上涨至19.9元,仅接其后浙江上涨至19.8元,广东上涨至19.2元,另外,北京、天津和黑龙江最低18元,位于最低,而省份之间最高价和最低价相差1.9元。
下跌省份:无;
持平省份:江苏、北京和天津3省市;
上涨省份:其它23省市。

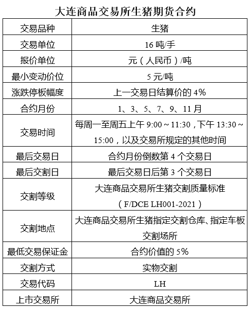
● 大商所正式发布关于生猪期货上市交易有关事项及正式公布合约规则
12月31日,大商所发布关于生猪期上市交易有关事项的通知,通知生猪期货自2021年1月8日(星期五)起上市交易,交易时间:每周一至周五,09:00-10:15、10:30-11:30和13:30-15:00。

非期货公司会员或者客户单日开仓量不得超过500手,套期保值交易的开仓数量不受限制。交易手续费为成交金额的万分之二,日内交易手续费为成交金额的万分之四。交割手续费为1元/吨,暂不收取;仓储费为5元/吨·天。标准仓单转让货款收付业务手续费为0元/吨。检验费为3000元/3手,不足3手按3手收取。由交易所委托指定质检机构检验,检验费暂由交易所承担。更多详情点击查看▶▶
● 2020中国畜牧业50强出炉
12月31日,由农民日报社、全国农业企业发展联盟、中国农业风险管理研究会联合组织评价的第四届《中国农业企业500强》正式发布。中国农业企业500强中,中粮集团有限公司、厦门象屿股份有限公司、益海嘉里金龙鱼粮油食品股份有限公司、光明食品(集团)有限公司、北京首农食品集团有限公司、北大荒农垦集团有限公司、伊利实业集团股份有限公司、正邦集团有限公司、新希望集团有限公司、永辉超市股份有限公司排名前十。
另外,还推出粮油企业50强、畜牧企业50强、奶业企业10强、食品企业50强、农产品流通企业50强、水产企业20强、农资企业10强,七大分行业子榜单。
其中正邦集团、新希望集团、通威集团、温氏集团、双胞胎集团、禾丰牧业、新希望六和、通威股份、四川三联和牧原股份进入畜牧企业10强。更多详情点击查看▶▶
● 4.3万吨! 前11月广东查获冻品走私数量同增超九成
12月24日,广东省打私办召开新闻发布会介绍反走私战果。今年以来,广东组织开展打击走私“国门利剑2020”联合专项行动,1-11月,全省共查获走私案件13759宗,涉案663.44亿元,逮捕走私犯罪嫌疑人1272名。查获的主要走私物品有:冻品4.3万吨、成品油62万吨、濒危野生动物1000多只、香烟1.3万箱、固体废物165.7万吨,其中查获冻品数量同比增加91.5%。
其中“飓风68号”特大走私冻品案共查证涉嫌走私冻品约2.1万吨,案值约10亿元。
● 海南省前11月生猪累计出栏261万头,首个高层“楼房养猪”项目正式投产
12月27日下午,2020年海南省养猪行业协会年会暨技术交流会召开,今年前11月,海南省生猪累计出栏261.32万头,能繁母猪恢复到2017年正常水平(54万头)的62%,生猪存栏恢复到正常水平(330万头)的79%。
另外,海南省首个高层“楼房养猪”项目,罗牛山儋州乐满20万头生态养殖基地总投资4.5亿元,占地360亩。项目采用具有环境生态效益的“楼房养猪”新模式,全程采用自动化管理。正式投产后可存栏母猪1万头,预计年出栏商品猪20万头。

来源:大畜牧综合








新希望和通威的母公司和子公司都进入畜牧业10强,?