新版《非洲猪瘟疫情应急实施方案》新增哪些内容?
2021年3月17日,农业农村部为适应非洲猪瘟防控新形势新要求,强化常态化防控,指导各地科学规范处置疫情,在总结前期防控实践经验的基础上,结合当前防控实际,组织制定了《非洲猪瘟疫情应急实施方案(第五版)》,《非洲猪瘟疫情应急实施方案(2020年第二版)》及之前版本同时废止。
先来看看这几条:
非洲猪瘟的流行性,对于季节性有所增加说明。该病季节性不明显,但北方寒冷季节、南方多雨季节和生猪调运频繁时疫情发生风险相对较高。【新增内容】
临床症状标准,由原来的5条增加到7条。
(1)发病率、病死率超出正常范围或无前兆突然死亡;
(2)皮肤发红或发紫;
(3)出现高热或结膜炎症状;
(4)关节肿胀、皮肤溃疡; 【新增内容】
(5)出现腹泻或呕吐症状;
(6)出现神经症状;
(7)母猪出现流产、死胎。 【新增内容】
符合第(1)条,且符合其他条之一的,判定为符合临床症状标准。
剖检病变标准 ,由原来的4条增加至6条。
(1)脾脏异常肿大;
(2)脾脏有出血性梗死;
(3)下颌淋巴结肿胀或出血; 【新增内容】
(4)腹腔淋巴结肿胀或出血; 【新增内容】
(5)关节炎; 【新增内容】
(6)心包积液、绒毛心。 【新增内容】
符合上述任何一条的,判定为符合剖检病变标准。
关于疫点的划定。对其他养殖场(户),以病猪所在的养殖场(户)为疫点;
如已出现或具有交叉污染风险,以病猪所在养殖小区、自然村或 【删除内容】病猪所在养殖场(户)和流行病学关联场(户)为疫点。
关于疫区划定。对生猪生产经营场所发生的疫情,应根据当地天然屏障(如河流、山脉等)、人工屏障(道路、围栏等)、行政区划、生猪存栏密度和饲养条件、野猪分布等情况,综合评估后划定。具备良好生物安全防护水平的场所发生疫情时,可将该场所划为疫区;【新增内容】其他场所发生疫情时,可视情将病猪所在自然村或疫点外延3公里范围内划为疫区。运输途中发生疫情,经流行病学调查和评估无扩散风险的,可以不划定疫区。
疫点为养殖场户的,解除封锁后,符合下列条件之一的可恢复生产【在原来的基础上增加1条】:(1)具备良好生物安全防护水平的规模养殖场,引入哨兵猪饲养至少21天,经检测无非洲猪瘟病毒感染,经再次彻底清洗消毒且环境抽样检测合格;(2)空栏5个月且环境抽样检测合格;(3)引入哨兵猪饲养至少45天,经检测无非洲猪瘟病毒感染。
更多的详细的内容请阅读下文:
![]()
以下内容是在《非洲猪瘟疫情应急实施方案(2020年第二版)》的基本上进行修改,红色表示新增或修改后的内容,红色且划线的表示删除的内容。

各省、自治区、直辖市及计划单列市农业农村(农牧)、畜牧兽医厅(局、委),新疆生产建设兵团农业农村局,部属有关事业单位:
为适应非洲猪瘟防控新形势新要求,强化常态化防控,指导各地科学规范处置疫情,我部在总结前期防控实践经验的基础上,结合当前防控实际,组织制定了《非洲猪瘟疫情应急实施方案(第五版)》,现印发你们,请遵照执行。《非洲猪瘟疫情应急实施方案(2020年第二版)》及之前版本同时废止。
农业农村部
2021年3月17日


非洲猪瘟疫情属重大动物疫情,一旦发生,死亡率高,是我国生猪产业生产安全最大威胁。当前,我国非洲猪瘟防控取得了积极成效,但是病毒已在我国定殖并形成较大污染面,疫情发生风险依然较高。为扎实打好非洲猪瘟防控持久战,切实维护养猪业稳定健康发展,有效保障猪肉产品供给,依据《中华人民共和国动物防疫法》《中华人民共和国进出境动植物检疫法》《重大动物疫情应急条例》《国家突发重大动物疫情应急预案》等有关法律法规和规定,制定本方案。
一、疫情报告与确认
任何单位和个人,发现生猪、野猪出现疑似非洲猪瘟症状或异常死亡等情况,应立即向所在地农业农村(畜牧兽医)主管部门 、动物卫生监督机构 或动物疫病预防控制机构报告,有关单位接到报告后应立即按规定 (通报信息) 采取必要措施并上报信息,按照“可疑疫情-疑似疫情-确 (认) 诊疫情”的程序认定和报告疫情。
(一)可疑疫情
县级以上动物疫病预防控制机构接到信息后,应立即指派两名中级以上技术职称人员到场,开展现场诊断和流行病学调查,符合《非洲猪瘟诊断规范》(附件1)可疑病例标准的,应判定为可疑病例,并及时采样送检。
县级以上地方人民政府农业农村(畜牧兽医)主管部门应根据现场诊断结果和流行病学调查信息,认定可疑疫情。
(二)疑似疫情
可疑病例样品经县级以上动物疫病预防控制机构实验室,或经省级人民政府农业农村(畜牧兽医)主管部门认可的第三方实验室检出非洲猪瘟病毒核酸的,应判定为疑似病例。
县级以上地方人民政府农业农村(畜牧兽医)主管部门根据实验室检测结果和流行病学调查信息,认定疑似疫情。
(三)确诊疫情
疑似病例样品经省级动物疫病预防控制机构复检,或经省级人民政府农业农村(畜牧兽医)主管部门授权的地市级动物疫病预防控制机构实验室复检,检出非洲猪瘟病毒核酸的,应 将疑似病例 判定为确诊病例。有条件的省级动物疫病预防控制机构应有针对性地开展病原鉴别检测。
省级人民政府农业农村(畜牧兽医)主管部门根据确诊结果和流行病学调查信息,认定确诊疫情;疫区、受威胁区涉及两个以上 关联 省份的疫情,由农业农村部认定 疫情 。
疫情发布前,确诊疫情所在地的省级动物疫病预防控制机构应按疫情快报要求将有关信息上报至中国动物疫病预防控制中心,并将样品和流行病学调查信息送中国动物卫生与流行病学中心。中国动物疫病预防控制中心按照程序向农业农村部报送疫情信息。农业农村部按规定报告和通报疫情后,由疫情所在地省级人民政府农业农村(畜牧兽医)主管部门发布疫情信息。其他任何单位和个人不得发布疫情和排除疫情信息。
相关单位在开展疫情报告、调查以及样品采集、送检、检测等工作时,要及时做好记录备查。
在生猪运输过程中发现的非洲猪瘟疫情,由疫情发生地负责报告、处置,计入生猪输出地。
确诊疫情所在地的省级动物疫病预防控制机构应按疫情快报要求,做好后续报告和最终报告;疫情所在地省级人民政府农业农村(畜牧兽医)主管部门应向农业农村部及时报告疫情处置重要情况和总结。
(确诊疫情所在地的省份的动物疫病预防控制机构应按疫情快报要求,做好后续报告和最终报告;将有关信息逐级上报中国动物疫病预防控制中心,并将样品和流行病学调查信息送中国动物卫生与流行病学中心。中国动物疫病预防控制中心按程序向农业农村部报送疫情信息。
农业农村部负责发布疫情信息,未经农业农村部授权,地方各级人民政府和各部门不得擅自发布疫情和排除疫情信息。)
二、疫情响应
根据非洲猪瘟流行特点、危害程度和影响范围,将疫情应急响应分为四级。
(一)特别重大(I级)疫情响应
21天内多数省份发生疫情,且新发疫情持续增加、快速扩散,对生猪产业发展和经济社会运行构成严重威胁时,农业农村部根据疫情形势和风险评估结果,报请国务院启动I级疫情响应,启动国家应急指挥机构;或经国务院授权,由农业农村部启动I级疫情响应,并牵头启动多部门组成的应急指挥机构,各有关部门按照职责分工共同做好疫情防控工作。
启动I级疫情响应后,农业农村部负责向社会发布疫情预警。县级以上地方人民政府应立即启动应急指挥机构,组织各部门依据职责分工共同做好疫情应对;实施防控工作每日报告制度,组织开展紧急流行病学调查和应急监测等工作;对发现的疫情及时采取应急处置措施。
(二)重大(Ⅱ级)疫情响应
21天内9个以上省份发生疫情,且疫情有进一步扩散趋势时,应启运II级疫情响应。
疫情所在地县级以上人民政府立即启动应急指挥机构工作,组织各有关部门依照职责分工共同做好疫情应对;实施防控工作每日报告制度,组织开展紧急流行病学调查和应急监测工作;对发现的疫情及时采取应急处置措施。
农业农村部加强对全国疫情形势的研判,对发生疫情省份开展应急处置督导,根据需要派专家组指导处置疫情;向社会发布预警,并指导做好疫情应对。
(三)较大(Ⅲ级)疫情响应
21天内4个以上、9个以下省份发生疫情,或3个相邻省份发生疫情时,应启动III级疫情响应。
疫情所在地的市、县级人民政府立即启动应急指挥机构,组织各有关部门依照职责分工共同做好疫情应对;实施防控工作每日报告制度,组织开展紧急流行病学调查和应急监测;对发现的疫情及时采取应急处置措施。疫情所在地的省级人民政府农业农村(畜牧兽医)主管部门对疫情发生地开展应急处置督导,及时组织专家提供技术支持;向本省有关地区、相关部门通报疫情信息,指导做好疫情应对。
农业农村部向相关省份发布预警。
(四)一般(Ⅳ 级)疫情响应
21天内4个以下省份发生疫情的,应启动Ⅳ级疫情响应。
疫情所在地的县级人民政府立即启动应急指挥机构工作,组织各有关部门依照职责分工共同做好疫情应对;实施防控工作每日报告制度,组织开展紧急流行病学调查和应急监测工作;对发现的疫情及时采取应急处置措施。
疫情所在地的市级人民政府农业农村(畜牧兽医)主管部门对疫情发生地开展应急处置督导,及时组织专家提供技术支持;向本市有关县区、相关部门通报疫情信息,指导做好疫情应对。
省级人民政府农业农村(畜牧兽医)主管部门应根据需要对疫情处置提供技术支持,并向相关地区发布预警信息。
(五)各地应急响应分级标准及响应措施的细化和调整
省级人民政府或应急指挥机构要结合辖区内工作实际,科学制定和细化应急响应分级标准和响应措施,并指导市、县两级逐级明确和落实。原则上,地方制定的应急响应分级标准和响应措施,(要高于和严于) 应不低于国家制定的标准和措施。省级在调低响应级别前,省级农业农村(畜牧兽医)主管部门应将有关情况报农业农村部备案。
(六)国家层面应急响应级别调整
农业农村部根据疫情形势和防控实际,组织开展评估分析,及时提出调整响应级别或终止应急响应的建议或意见。由原启动响应机制的人民政府或应急指挥机构调整响应级别或终止应急响应。
三、应急处置
对发生可疑和疑似疫情的相关场点,所在地县级人民政府农业农村(畜牧兽医)主管部门和乡镇人民政府立即组织采取隔离观察、采样检测、流行病学调查、限制易感动物及相关物品进出、环境消毒等措施。必要时可采取封锁、扑杀等措施。
疫情确诊后,县级以上人民政府农业农村(畜牧兽医)主管部门应立即划定疫点、疫区和受威胁区,向本级人民政府提出启动相应级别应急响应的建议,由(当地) 本级人民政府依法作出决定。影响范围涉及两个以上行政区域的,由有关行政区域共同的上一级人民政府农业农村(畜牧兽医)主管部门划定,或者由各有关行政区域的上一级人民政府农业农村(畜牧兽医)主管部门共同划定。
(一)疫点划定与处置
1.疫点划定。
对具备良好生物安全防护水平的规模养殖场,发病猪舍与其他猪舍有效隔离的,可以发病猪舍作为疫点;发病猪舍与其他猪舍未能有效隔离的,以该猪场为疫点,或以发病猪舍及流行病学关联猪舍为疫点。
对其它养殖场(户),以病猪所在的养殖场(户)为疫点;如已出现或具有交叉污染风险,以 病猪所在养殖小区、自然村或 病猪所在养殖场(户)及流行病学关联场(户)为疫点。
对放养猪,以病猪活动场地为疫点。
在运输过程中发现疫情的,以运载病猪的车辆、船只、飞机等运载工具为疫点。
在牲畜交易和隔离场所发生疫情的,以该场所为疫点。
在屠宰加工过程中发生疫情的,以该屠宰加工场所(不含未受病毒污染的肉制品生产加工车间、冷库)为疫点。
2.应采取的措施。
县级人民政府应依法及时组织扑杀疫点内的所有生猪,并参照《病死及病害动物无害化处理技术规范》等相关规定,对所有病死猪、被扑杀猪及其产品,以及排泄物、餐厨废弃物、被污染或可能被污染的饲料和垫料、污水等进行无害化处理;按照《非洲猪瘟消毒规范》(附件2)等相关要求,对被污染或可能被污染的人员、交通工具、用具、圈舍、场地等进行严格消毒,并强化灭蝇、灭鼠等媒介生物控制措施;禁止易感动物出入和相关产品调出。
疫点为生猪屠宰场所的,还应暂停生猪屠宰等生产经营活动,并对流行病学关联车辆进行清洗消毒。运输途中发现疫情的,还应对运载工具 实施暂扣,并 进行彻底清洗消毒,不得劝返。
(二)疫区划定与处置
1.疫区划定。
对生猪生产经营场所发生的疫情,应根据当地天然屏障(如河流、山脉等)、人工屏障(道路、围栏等)、行政区划、生猪存栏密度和饲养条件、野猪分布等情况,综合评估后划定。(一般是指由疫点边缘向外延伸3公里的区域。) 具备良好生物安全防护水平的场所发生疫情时,可将该场所划为疫区;其他场所发生疫情时,可视情将病猪所在自然村或疫点外延3公里范围内划为疫区。
对运输途中发生的疫情,经流行病学调查和评估无扩散风险的,可以不划定疫区。
2.应采取的措施。
县级以上人民政府农业农村(畜牧兽医)主管部门报请本级人民政府对疫区实行封锁。当地人民政府依法发布封锁令,组织设立警示标志,设置临时检查消毒站,对出入的相关人员和车辆进行消毒;关闭生猪交易场所并进行彻底消毒,对场所内的生猪及其产品予以封存;禁止生猪调入(和未经检测的) 、生猪及其产品调出疫区,经检测合格的的出栏肥猪可经指定路线就近屠宰;监督指导养殖场户隔离观察存栏生猪,增加清洗消毒频次,并采取灭蝇、灭鼠等媒介生物控制措施。
疫区内的生猪屠宰加工场所,应暂停生猪屠宰活动,进行彻底清洗消毒,经当地县级人民政府农业农村(畜牧兽医)主管部门对其环境样品和生猪产品检测合格的,由疫情所在县的上一级人民政府农业农村(畜牧兽医)主管部门组织开展风险评估通过后可恢复生产;恢复生产后,经 实验室 检测、检验、检疫合格的生猪产品,可在所在地县级行政区内销售。
封锁期内,疫区内发现疫情或检出核酸阳性的,应参照疫点处置措施处置。经流行病学调查和风险评估,认为无疫情扩散风险的,可不再扩大疫区范围。
(三)受威胁区划定与处置
1.受威胁区划定。
受威胁区应根据当地天然屏障(如河流、山脉等)、人工屏障(道路、围栏等)、行政区划、生猪存栏密度和饲养条件、野猪分布等情况,综合评估后划定。没有野猪活动地区,一般从疫区边缘向外延伸10公里;有野猪活动的地区,一般从疫区边缘向外延伸50公里。
2.应采取的措施。
所在地县级以上地方人民政府应及时关闭生猪交易场所。农业农村(畜牧兽医)主管部门应及时组织对生猪养殖场(户)全面排查,必要时采样检测,掌握疫情动态,强化防控措施。禁止调出未按规定检测、检疫的生猪;经 实验室 检测、检疫合格的出栏肥猪,可经指定路线就近屠宰;对 具有独立法人资格、 取得《动物防疫条件合格证》、按规定检测合格的养殖场(户),其出栏肥猪可与本省符合条件的屠宰企业实行“点对点”调运,出售的种猪、商品仔猪(重量在30公斤及以下且用于育肥的生猪)可在本省范围内调运。
受威胁区内的生猪屠宰加工场所,应彻底清洗消毒,在官方兽医监督下采样检测,检测合格且由疫情所在县的上一级农业农村(畜牧兽医)主管部门组织开展风险评估通过后,可继续生产。
封锁期内,受威胁区内发现疫情或检出核酸阳性的,应参照疫点处置措施处置。经流行病学调查和风险评估,认为无疫情扩散风险的,可不再扩大受威胁区范围。
(四)紧急流行病学调查
1.初步调查。
在疫点、疫区和受威胁内进行搜索可疑病例,寻找首发病例,查明发病顺序;调查了解当地地理环境、易感动物养殖和野猪分布情况,分析疫情潜在扩散范围。
2.追踪调查。
对首发病例出现前21天内以及疫情发生后采取隔离措施前,从疫点输出的易感动物、风险物品、运载工具及密切接触人员的去向进行追踪调查,对有流行病学关联的养殖、屠宰加工场所进行采样检测,评估疫情扩散风险。
3.溯源调查。
对首发病例出现前21天内,引入疫点的所有易感动物、风险物品、运输工具和人员进出情况等进行溯源调查,对有流行病学关联的相关场所、运载工具进行采样检测,分析疫情来源。
流行病学调查过程中发现异常情况的,应根据风险分析情况及时采取隔离观察、抽样检测等处置措施。
(五)应急监测
疫情所在县、市要立即组织对所有养殖场所开展应急排查,对重点区域、关键环节和异常死亡的生猪加大监测力度,及时发现疫情隐患。
加大对生猪交易场所、屠宰加工场所、无害化处理场所的巡查力度,有针对性地开展监测。
加大入境口岸、交通枢纽周边地区以及货物卸载区周边的监测力度。
高度关注生猪、野猪的异常死亡情况,指导生猪养殖场(户)强化生物安全防护,避免饲养的生猪与野猪接触。应急监测中发现异常情况的,必须按规定立即采取隔离观察、抽样检测等处置措施。
(六)解除封锁和恢复生产
在各项应急措施落实到位并达到下列规定条件时,当地县级人民政府农业农村(畜牧兽医)主管部门向上一级人民政府农业农村(畜牧兽医)主管部门申请组织验收,合格后,向原发布封锁令的人民政府申请解除封锁,由该人民政府发布解除封锁令,并组织恢复生产。
1.疫点为养殖场(户)。
应进行无害化处理的所有猪按规定处理后21天内,疫区、受威胁区未出现新发疫情;所在县的上一级人民政府农业农村(畜牧兽医)主管部门组织对疫点和屠宰场所、市场等流行病学关联场点抽样检测合格。
解除封锁后,( 符合下列条件之一的可恢复生产:病猪或阳性猪所在场点需恢复生产的)
(1)具备良好生物安全防护水平的规模养殖场,引入哨兵猪饲养至少21天,经检测无非洲猪瘟病毒感染,经再次彻底清洗消毒且环境抽样检测合格;
(2)空栏5个月且环境抽样检测合格;
(3)引入哨兵猪饲养至少45天,经检测无非洲猪瘟病毒感染。
内(期间不得调出)无疑似临床症状且检测合格的,方可恢复生产。
2.疫点为生猪屠宰加工场所的。
对屠宰加工场所主动排查报告的疫情,所在县的上一级人民政府农业农村(畜牧兽医)主管部门对其环境样品和生猪产品检测合格的,48小时内疫区 、受威胁区无新发病例。
对农业农村(畜牧兽医)部门排查发现的疫情,所在县的上一级人民政府农业农村(畜牧兽医)主管部门对其环境样品和生猪产品检测合格后,21天内疫区、受威胁区无新发病例。
封锁令解除后,生猪屠宰加工企业可恢复生产。对疫情发生前生产的生猪产品,经抽样检测合格后,方可销售或加工使用。
(七)扑杀补助
对强制扑杀的生猪及人工饲养的野猪,符合补助规定的,按照有关规定给予补助,扑杀补助经费由中央财政和地方财政按比例承担。
四、监测阳性的处置
在疫情防控检查、监测排查、流行病学调查和企业自检等活动中,检出非洲猪瘟核酸阳性,但样品来源地存栏生猪无疑似临床症状或无存栏生猪的,为监测阳性。
(一)养殖场(户)监测阳性
应当按规定及时报告,经县级以上动物疫病预防控制机构复核确认为阳性且生猪无异常死亡的,应扑杀阳性猪及其同群猪。对其余猪群,应隔离观察21天。隔离观察期满无异常且检测阴性的,可就近屠宰或继续饲养;隔离观察期内有异常且检测阳性的,按疫情处置。
对不按要求报告自检阳性或弄虚作假的,还应列为重点监控场户,其生猪出栏 ( 报检时要求加附第三方出具的非洲猪瘟检测报告。) 时具备县级以上动物疫病预防控制机构实验室或第三方实验室出具的非洲猪瘟检测报告,可正常出栏。
(二)屠宰加工场所监测阳性
屠宰场所自检发现阳性的,应当按规定及时报告,暂停生猪屠宰活动,全面清洗消毒,对阳性产品进行无害化处理后,在官方兽医监督下采集环境样品和生猪产品送检,经县级以上动物疫病预防控制机构检测合格的,可恢复生产。该屠宰场所在暂停生猪屠宰活动前,尚有待宰生猪的,(一般应予扑杀;如不扑杀,须 ) 应进行隔离观察,隔离观察期内无异常且检测阴性的,可在恢复生产后继续屠宰;有异常且检测阳性的,按疫情处置。
地方各级人民政府农业农村(畜牧兽医)主管部门组织抽检发现阳性的,应当按规定及时上报,暂停该屠宰场所屠宰加工活动,全面清洗消毒,对阳性产品进行无害化处理48小时后,经县级以上人民政府农业农村(畜牧兽医)主管部门组织采样检测合格,方可恢复生产。该屠宰场所在暂停生猪屠宰活动前,尚有同批待宰生猪的,一般应予扑杀;如不扑杀,须进行隔离观察,隔离观察期内无异常且检测阴性的,可在恢复生产后继续屠宰;有异常且检测阳性的,按疫情处置。
地方各级人民政府农业农村(畜牧兽医)主管部门发现阳性或在监管活动中发现屠宰场所不报告自检阳性的,应立即暂停该屠宰场所屠宰加工活动,扑杀所有待宰生猪并进行无害化处理。该屠宰场所全面落实清洗消毒、无害化处理等相关措施15天后,在官方兽医监督指导下采集环境样品和生猪产品送检,经县级以上(动物疫病预防控制机构) 人民政府农业农村(畜牧兽医)主管部门组织采样检测合格的,方可恢复生产。
(三)其他环节的监测阳性
在生猪运输环节检出阳性的,扑杀同一运输工具上的所有生猪并就近无害化处理,对生猪运输工具进行彻底清洗消毒,追溯污染来源。
在饲料及其添加剂、生猪产品和制品中检出阳性的,应立即封存,经评估有疫情传播风险的,对封存的相关饲料及其添加剂、生猪产品和制品予以销毁。
在无害化处理场所检出阳性的,应彻底清洗消毒,查找发生原因,强化风险管控。
养殖、屠宰、运输和无害化处理环节发现阳性的,当地县级人民政府农业农村(畜牧兽医)主管部门应组织开展紧急流行病学调查,将监测阳性信息按快报要求逐级报送至中国动物疫病预防控制中心,将阳性样品和流行病学调查信息送中国动物卫生与流行病学中心,并及时向当地生产经营者通报有关信息。
五、善后处理
(一)落实生猪扑杀补助
对强制扑杀的生猪及人工饲养的野猪,符合补助规定的,按照有关规定给予补助,扑杀补助经费由中央财政和地方财政按比例承担。对运输环节发现的疫情,疫情处置由疫情发生地承担,扑杀补助费用由生猪输出地按规定承担。
(二)开展后期评估
应急响应结束后,疫情发生地县级以上人民政府农业农村(畜牧兽医)主管部门组织有关单位对应急处置情况进行系统总结,可结合体系效能评估,找出差距和改进措施,报告同级人民政府和上级人民政府农业农村(畜牧兽医)主管部门,较大(III级)疫情的,应上报至省级畜牧兽医主管部门;重大(II级)以上疫情的, 并逐级上报至农业农村部。
(三)表彰奖励
县级以上人民政府及其部门对参加疫情应急处置作出贡献的先进集体和个人,进行表彰和及时奖励;对在疫情应急处置工作中英勇献身的人员,按有关规定追认为烈士。
(四)责任追究
在疫情处置过程中,发现 生猪养殖、屠宰、经营、运输等生产经营者 违反有关法律法规规章行为的,以及国家工作人员有玩忽职守、失职、渎职等违法违纪行为的,依法、依规、依纪严肃追究当事人责任。
(五)抚恤和补助
地方各级人民政府要组织有关部门对因参与应急处置工作致病、致残、死亡的人员,按照有关规定给予相应的补助和抚恤。
六、保障措施
各级地方人民政府加强对本地疫情防控工作的领导,强化联防联控机制建设,压实相关部门职责,建立重大动物疫情应急处置预备队伍,落实应急资金和物资,对非洲猪瘟疫情迅速作出反应、依法果断处置。
各级地方人民政府农业农村(畜牧兽医)主管部门要加强机构队伍和能力作风建设,做好非洲猪瘟防控宣传,建立疫情分片包村包场排查工作机制,强化重点场点和关键环节监测,提升疫情早期发现识别能力;强化养殖、屠宰、经营、运输、病死动物无害化处理等环节风险管控,严厉打击各类违法违规行为,推动落实生产经营者主体责任。综合施策,切实化解疫情发生风险。
七、附则
(一)本实施方案有关数量的表述中,“以上”含本数,“以下”不含本数。
(二)针对供港澳生猪及其产品的防疫监管,涉及本方案中有关要求的,由农业农村部、海关总署另行商定。
(二)野猪发生疫情的,根据流行病学调查和风险评估结果,参照本方案采取相关处置措施,防止野猪疫情向家猪扩散。
(三)动物隔离场、动物园、野生动物园、保种场、实验动物场所发生疫情的,应按本方案进行相应处置。必要时,可根据流行病学调查、实验室检测、风险评估结果,报请省级人民政府有关部门并经省级人民政府农业农村(畜牧兽医)主管部门同意,合理确定扑杀范围。
(四)本实施方案由农业农村部负责解释。
附件:1.非洲猪瘟诊断规范
2.非洲猪瘟消毒规范
3.非洲猪瘟疫情处置职责任务分工(略)
4.非洲猪瘟疫情 应急处置流程图(略)
5.非洲猪瘟监测阳性处置流程图(略)
附件1
非洲猪瘟诊断规范
一、流行病学
(一)传染源
感染非洲猪瘟病毒的家猪、野猪和钝缘软蜱等为主要传染源。
(二)传播途径
主要通过接触非洲猪瘟病毒感染猪或非洲猪瘟病毒污染物(餐厨废弃物、饲料、饮水、圈舍、垫草、衣物、用具、车辆等)传播,消化道和呼吸道是最主要的感染途径;也可经钝缘软蜱等媒介昆虫叮咬传播。气溶胶传播非洲猪瘟的风险很低。
(三)易感动物
家猪和欧亚野猪高度易感,无明显的品种、日龄和性别差异。非洲野猪,例如疣猪、丛林猪、红河猪和巨林猪,感染后很少或者不出现临床症状,是病毒的储存宿主。
(四)潜伏期
因毒株、宿主和感染途径的不同,潜伏期有所差异,一般为 5至19天,最长可达 21天。世界动物卫生组织《陆生动物卫生法典》将潜伏期定为15天。
(五)发病率和病死率
不同毒株致病性有所差异,强毒力毒株感染猪的发病率、病死率均可达100% ;中等毒力毒株造成的病死率一般为 30%至50% ,低毒力毒株仅引起少量猪死亡。
(六)季节性
该病季节性不明显,但北方寒冷季节、南方多雨季节和生猪调运频繁时疫情发生风险相对较高。
二、临床表现
(一)最急性:无明显临床症状突然死亡。
(二)急性:体温可高达 42摄氏度 ,沉郁,厌食,耳、四肢、腹部皮肤有出血点,可视黏膜潮红、发绀。眼、鼻有黏液脓性分泌物;呕吐;便秘,粪便表面有血液和黏液覆盖;腹泻,粪便带血。共济失调或步态僵直,呼吸困难,病程延长则出现瘫痪、抽搐等其他神经症状。妊娠母猪流产。病死率可达100% 。病程4至10天。
(三)亚急性:症状与急性相同,但病情较轻,病死率较低。体温波动无规律,一般高于 40.5摄氏度 。仔猪病死率较高。病程 5至30天。
(四)慢性:波状热,呼吸困难,湿咳。消瘦或发育迟缓,体弱,毛色暗淡。关节肿胀,皮肤溃疡。死亡率低。病程2至15个月。
三、病理变化
典型的 病理变化包括浆膜表面充血、出血,肾脏、肺脏表面有出血点,心内膜和心外膜有大量出血点,胃、肠道黏膜弥漫性出血;胆囊、膀胱出血;心包积液、绒毛心;肺脏肿大,切面流出泡沫性液体,气管内有血性泡沫样粘液;脾脏肿大,易碎,呈暗红色至黑色,表面有出血点,边缘钝圆,有时出现边缘梗死;颌下淋巴结、腹腔淋巴结肿大、出血或严重出血;关节炎。
最急性型的个体可能不出现明显的病理变化。
四、实验室诊断
非洲猪瘟临床症状与古典猪瘟、高致病性猪蓝耳病、猪丹毒等疫病相似,必须通过实验室检测进行诊断。实验室诊断程序可参见《非洲猪瘟诊断技术》(GB/T 18648)。
(一)样品的采集、运输和保存
可采集发病动物或同群动物的血清样品和病原学样品。样品的包装和运输应符合农业农村部《高致病性动物病原微生物菌(毒)种或者样本运输包装规范》等规定。
1.血清学样品
无菌采集5毫升血液样品,室温放置12小时至24小时,收集血清,冷藏运输。到达检测实验室后,立即进行非洲猪瘟抗体检测或冷冻储存备用。
2.病原学样品
(1)抗凝血样品
无菌采集5毫升乙二胺四乙酸抗凝血,冷藏运输。到达检测实验室后,立即进行非洲猪瘟 (抗体) 病原检测或冷冻储存备用。
(2)组织样品
首选脾脏,其次为淋巴结、扁桃体、肾脏、骨髓等,冷藏运输。到达检测实验室后,立即进行非洲猪瘟 (抗体) 病原检测或冷冻储存备用。
(二)病原检测
可采用荧光聚合酶链式反应(PCR)、核酸等温扩增、双抗夹心酶联免疫吸附试验(ELISA)、试纸条等方法。
(三)抗体检测
可采用阻断ELISA、间接ELISA、抗原夹心ELISA、间接免疫荧光等方法。
五、结果判定
(一)可疑病例
猪群符合下述流行病学、临床症状、剖检病变标准之一的,判定为可疑病例。
1.流行病学标准
(1)已经按照程序规范免疫猪瘟、高致病性猪蓝耳病等疫苗,但猪群发病率、病死率依然超出正常范围;
(2)饲喂餐厨废弃物的猪群,出现 (高发病率、高病死率) 异常发病死亡 ;
(3)调入猪群、更换饲料、外来人员和车辆进入猪场、畜主和饲养人员购买生猪产品等可能风险事件发生后,猪群21天内出现(高发病率、高病死率) 异常发病死亡 ;
(4)野外放养有可能接触垃圾的猪出现发病或死亡。
符合上述4条之一的,判定为符合流行病学标准。
2.临床症状标准
(1)发病率、病死率超出正常范围或无前兆突然死亡;
(2)皮肤发红或发紫;
(3)出现高热或结膜炎症状;
(4)关节肿胀、皮肤溃疡;
(5)出现腹泻或呕吐症状;
(6)出现神经症状;
(7)母猪出现流产、死胎。
符合第(1)条,且符合其他条之一的,判定为符合临床症状标准。
3.剖检病变标准
(1)脾脏异常肿大;
(2)脾脏有出血性梗死;
(3)下颌淋巴结肿胀或出血;
(4)腹腔淋巴结肿胀或出血;
(5)关节炎;
(6)心包积液、绒毛心。
符合上述任何一条的,判定为符合剖检病变标准。
(二)疑似病例
对临床可疑病例,经县级以上动物疫病预防控制机构实验室或经省级人民政府农业农村(畜牧兽医)主管部门认可的第三方实验室检出非洲猪瘟病毒核酸的,判定为疑似病例。
(三)确诊病例
对确诊病例,必要时,(按有关要求经省级动物疫病预防控制机构实验室或省级人民政府畜牧兽医主管部门授权的地市级动物疫病预防控制机构实验室复检,检出非洲猪瘟病毒核酸的,判定为确诊病例。 ) 省级动物疫病预防控制机构应进行基因缺失株的鉴别诊断,具体参见《非洲猪瘟病毒流行株与基因缺失株鉴别检测规范》(农办牧〔2020〕39号)。
附件2
非洲猪瘟消毒规范

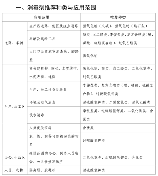
备注:1.氢氧化钠、氢氧化钙消毒剂,可采用1%工作浓度;2.戊二醛类、季铵盐类、酚类、二氧化氯类消毒剂,可参考说明书标明的工作浓度使用,饮水消毒工作浓度除外;3.含碘类、含氯类、过硫酸氢钾类消毒剂,可参考说明书标明的高工作浓度使用。
二、场地及设施设备消毒
(一)消毒前准备
1.消毒前必须彻底清洗,清除有机物、污物、粪便、饲料、垫料等。
2.按需选择合适的消毒产品。
3.备有喷雾器、火焰喷射枪、消毒车辆、消毒防护用具(如口罩、手套、防护靴等)、消毒容器等。
(二)消毒方法
1.对金属设施设备,可采用火焰、熏蒸和冲洗等方式消毒。
2.对圈舍、车辆、屠宰加工、贮藏等场所,可采用消毒液清洗、喷洒等方式消毒。
3.对养殖场(户)的饲料、垫料,可采用堆积发酵或焚烧等方式处理,对粪便等污物,作化学处理后采用深埋、堆积发酵或焚烧等方式处理。
4.对办公室、宿舍、食堂等场所,可采用喷洒方式消毒。
5.对消毒产生的污水应进行无害化处理。
(三)人员及物品消毒
1.饲养管理人员可采取淋浴消毒和更衣方式消毒。
2.对衣、帽、鞋等可能被污染的物品,可采取消毒液浸泡、高压灭菌等方式消毒。
(四)消毒频率
疫点每天消毒3至5次,连续 7天,之后每天消毒 1次,持续消毒21天;疫区临时消毒站做好出入车辆人员消毒工作,直至解除封锁。
三、消毒效果评价
最后一次消毒后,针对金属设施设备、车辆、圈舍、屠宰加工和储藏场所,以及办公室、宿舍、食堂等场所,采集环境样品,进行非洲猪瘟病毒核酸检测。核酸检测结果为阴性,表明消毒效果合格;核酸检测结果为阳性,需要继续进行清洗消毒。
来源:大畜牧综合农业农村部


