
近日,15家上市猪企(牧原、温氏、正邦、新希望、天邦、中粮、大北农、唐人神、傲农、天康、金新农、龙大肉食、东瑞、罗牛山和正虹)陆续公布了2021年4月生猪销售情况,经统计,15家上市猪企2021年4月生猪销售727.71万头,2021年1-4月累计生猪销售2651.31万头。
13家上市猪企(除中粮和傲农)2021年4月生猪销售收入167.97亿元,2021年1-4月累计生猪销售收入675.88亿元。
4月猪企的商品猪销售均价,同环比均下降。
一、2021年4月生猪销售情况

1、销售数量
15家上市猪企2021年4月生猪销售727.71万头。其中:牧原314.5万头,占43%;正邦118.44万头,占16%;新希望83.79万头,占12%;温氏62.24万头,占9%;前4共占80%。

15家上市猪企2021年4月生猪销售数量中:
环比情况,有4家环比下跌,其它上涨,而环比幅度最高为天康28.39%,最低为天邦-39.05%。
同比情况,除温氏外,其它同比均上涨,而同比幅度最高为金新370.59%,最低为温氏-27.98%。

2、销售收入
13家上市猪企(不含中粮和傲农)2021年4月生猪销售收入167.97亿元。其中:牧原79.24亿元,占47%;正邦30.35亿元,占18%;新希望19.01亿元,占11%;温氏16.16亿元,占10%;前4共占86%。

13家上市猪企(不含中粮和傲农)2021年4月生猪销售收入中,绝大多数同涨环跌。
环比情况,有3家环比上涨,其它均下跌,而环比幅度最高为金新农31.23%,最低为天邦-46.02%。
同比情况,有2家环比下跌,1家持平,其它均上涨,而同比幅度最高为金新农323.23%,最低为温氏-57.23%。

3、销售均价
11家上市猪企2021年4月生猪销售均价,其中最高的是东瑞(内销)23.87元/公斤,最低的是大北农20.98元/公斤。
环比情况,环比幅度最高为新希望-8.26%,最低为天康-19.32%。
同比情况,同比幅度最高为龙大肉食-26.67%,最低为正邦-36.14%。

对于单头生猪销售均价,是通过生猪销售收入除以生猪销售数量计算出来的。4月单头生猪销售价格最高的是东瑞股份3566元,最低的是天康1839元,两者相差1700多元。

4、销售均重
9家上市猪企的2021年4月生猪销售均重,其中金新农商品肥猪均重最高142.5公斤/头。
环比情况,绝大部分环比上涨,环比幅度最高为牧原11.19%,最低为新希望-3.18%。
同比情况,绝大部分同比下降,同比幅度最高为天邦54.21%,最低为温氏-10.06%。

二、2021年1-4月生猪销售情况

1、销售数量
15家上市猪企2021年1-4月累计生猪销售2651.31万头,其中:牧原1086.5万头,占41%;正邦376.3万头,占14%;新希望312.15万头,占12%;温氏271.96万头,占10%;前四共占77%。

15家上市猪企2021年1-4月生猪销售数量中,除温氏外,其它均同比增长,绝大多数是增长1倍以上,其中同比幅度最高为正虹374.87%,最低为温氏-12.74%。

2、销售收入
13家上市猪企(不含中粮和傲农)2021年1-4月累计生猪销售收入675.88亿元,其中牧原272.63亿元,占40%;正邦110.39亿元,占16%;温氏92.07亿元,占14%;新希望86.27亿元,占13%;前四共占83%。

13家上市猪企(不含中粮和傲农)2021年1-4月生猪销售收入中,除温氏外,其它猪企同比均增长,其中同比幅度最高为正虹265.52%,最低为温氏-32.21%。

3、销售均价


4、销售均重

三、部分上市猪企完成年度任务情况

四、目前部分猪企母猪存栏情况

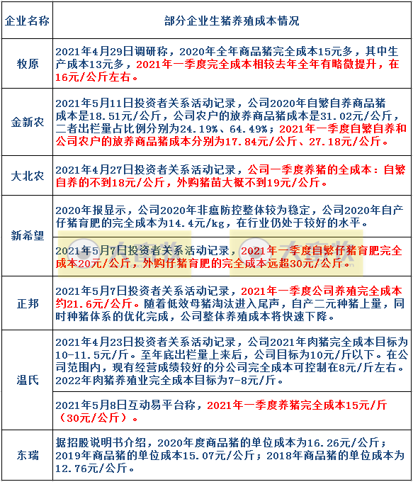
五、部分猪企生猪成本情况

六、关于部分企业在互动易和投资者调研中的内容摘选
牧原股份
公司2020年全年对外销售的仔猪均重在10kg左右,单头销售均价为1700元左右;对外销售的种猪均重在85kg左右,单头销售均价为5800元左右。
目前公司的PSY在24左右。
目前规划年出栏过百万头的子公司超过20家,很多子公司还没有充分释放产能。
正邦科技
2020年第四季度、2021年第一季度公司分别淘汰45万头、35万头低效母猪。
截至3月底,公司包含母猪在内的总存栏量在1200万头左右,其中公司能繁母猪119万头,后备母猪80万头,能繁母猪里面还有约30万头是之前外购的种猪,其中有5万头二季度会淘汰,剩下的25万头性能较好,会留着正常使用。后备母猪80万头全是自己培育的二元种猪,没有外购。二季度淘汰完最后5万头低效母猪之后,整个种群差不多90%都是自己培育的母猪。
新希望
成本问题:原来我们大量外购仔猪、种猪,导致肥猪成本较高。
管理层经过讨论后明确提出:第一,原则上父母代种猪不外采,目前后备情况能支撑产能规 模且有一定富裕空间,形成这个体系之后成本会大幅度下降;第二,停止外购仔猪,之前计划大概有300多万头肥猪是通过外购仔猪来形成规模,现在外购仔猪不管成本压力还是防控压力都很大,所以现在完全停止。
终止2021年股权激励计划,在经营导向上更注重长期有效、稳健发展,另外16位高管计划自愿从二级市场增持2.5亿元的公司股票。
2021年一季度整体利润1.36亿,核心是猪产业亏损超过6亿元。
温氏股份
一季度公司养猪业务微亏,公司完全成本约15元/斤,该成本属于阶段性的异常波动。 主要有几个方面原因:
(1)公司前期部分外购仔猪育肥后在一季度上市,外购猪苗成本比自产猪苗高。 公司目前外购猪苗数量快速减少,自产猪苗数量大幅提高,该部分成本将极大降低;
(2)一季度肉猪出栏量同比下降,固定资产折旧和人员薪酬等费用分摊拉高单位成本。未来随着公司产能释放,这部分成本也将迅速下降;
(3)受冬季疫情影响,北方区域公司主动淘汰了部分低效种猪等,当期一次性计入营业成本,这块属于非经常性影响。
按照公司目前高繁基母存栏数量及增长态势,公司今年出栏量目标约1200万头,明年约2000万头,后年再增加800-1000万头左右。在猪价行情较差时,公司出栏节奏也有可能适时调整。
公司养猪业务支付给农户的平均委托代养费,2020年全年约280元/头;2021年一季度约240元/头。
傲农生物
公司目前拥有以原种猪场为核心、种猪扩繁场为中介、商品猪场为基础的金字塔式繁育体系,目前已投产猪场70余个(其中核心场4个),存栏母猪总共约36万头,以二元母猪为主,公司目前的土地储备足以支撑公司计划出栏目标。
金新农
公司截至目前存栏母猪总数近10万头,其中能繁母猪6.55万头、后备母猪近1万头、后备培育母猪近2.4万头。公司能繁母猪中没有三元母猪。公司母猪PSY约23-24头左右。
东瑞股份
截止2020年12月31日,公司生猪产能约42万头。
蓝塘猪在河源市民间具有悠久的饲养历史,是国家级畜禽资源保护品种,我司下属全资子公司紫金东瑞是”广东省蓝塘猪保种场”,主要承担了对蓝塘猪进行提纯复壮的责任,对地方蓝塘猪的保种开发起到重要作用。蓝塘猪产品的销售,由市场需求决定,我司没有占据垄断地位。
罗牛山
截止至2021年3月末,公司生猪存栏数31.2万头,其中种猪4.7万头。
七、部分上市猪企2021年4月生猪销售情况(想看谁的就点谁)
☞ 牧原股份:1-4月生猪销量已超千万头,超2019年全年销量,猪价近20个月最低价
☞ 正邦科技:前4月生猪销量同比增长145%,收入超110亿元
☞ 新希望:4月生猪销售业绩下滑,前4月生猪销量完成全年计划的20%
☞ 天邦股份:4月生猪销量和收入环比双双下跌4成,去年10-11月份断奶仔猪销售量比较高育肥猪投苗少
☞ 傲农生物:前4个月生猪出栏量同比增长170%,同时已超过2019年全年的生猪出栏量
☞ 唐人神:前4月生猪销量同比增长近250%,完成年度任务的3成
☞ 龙大肉食:4月生猪销量刷新单月最高纪录,前4月生猪销量同增150%
☞ 罗牛山:4月生猪销量同比增长近3倍,前4月同比增长360%
☞ 正虹科技:4月生猪销量同比增长452%,前4月生猪收入已超2018年全年生猪收入
来源:大畜牧综合,仅供参考,如有转载,请注明来源。


