大畜牧分享猪价资讯第892天





在统计的27省中,2省上涨,1省下跌,24省持平;与昨天相比,上涨省份数少1个,下跌省份数多1个,持平省份数不变。上涨幅度和下跌幅度均为0.1元。
在统计的27省中,最高猪价有3省跌破6元,有26省跌破7元,有1省高于8元,其中海南最高8.7元,紧接其后的是广东6.9元,浙江和福建6.8元,另外新疆最低5.5元;而省份之间最高价和最低价相差3.2元。最低猪价有8省跌破6元,新疆最低5.2元。
上涨省份:江苏、湖南2省;
下跌省份:黑龙江省;
持平省份:其它24省市。

● 国家将立即启动中央冻猪肉储备收储工作
据国家发展改革委监测,2月21日~25日当周,全国平均猪粮比价为4.98∶1,进入《完善政府猪肉储备调节机制 做好猪肉市场保供稳价工作预案》确定的过度下跌一级预警区间。
国家发展改革委将会同有关部门立即启动中央冻猪肉储备收储工作,并指导各地积极收储。据初步统计汇总,目前北京、江西、湖北、重庆、云南、陕西、宁夏等地已启动收储,其余地方也将于近期启动。
下一步,国家发展改革委将继续会同有关部门做好储备调节工作,必要时进一步加大收储力度,促进生猪市场平稳运行。建议养殖场(户)合理安排生产经营决策,保持生猪产能总体稳定和正常出栏、补栏节奏。
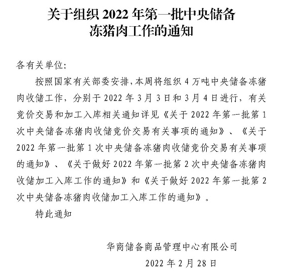
● 华储网:启动2022年第一批中央储备冻猪肉的收储工作
华储网2月28日消息,根据国家有关部委安排,将启动2022年第一批中央储备冻猪肉工作,共组织4万吨中央储备冻猪肉,分2次进行,计划在3月3日收储1.94万吨和3月4日收储2.06万吨。

● 农业农村部发布2022年第一号文件
据农业农村部官网3月1日消息,农业农村部发布2022年第1号文件《关于落实党中央国务院2022年全面推进乡村振兴重点工作部署的实施意见》( 农发〔2022〕1号),文件提到稳定生猪基础产能。围绕能繁母猪存栏量和规模养殖场(户)保有量等核心指标,分级落实产能调控责任,稳定环保、贷款、保险等长效性支持政策,确保能繁母猪存栏量稳定在4100万头左右。推动大型猪企组建产能调控联盟,强化市场监测预警和信息发布,引导养殖场(户)合理安排生产,防止生产大起大落。
强化重大动物疫病防控。加快推行非洲猪瘟等重大动物疫病分区防控。坚持人病兽防、关口前移,加强高致病性禽流感、布鲁氏菌病等重点人畜共患病防治,建设一批人畜共患病净化场和无疫小区。健全基层动植物疫病防控体系,压实属地责任,配齐配强专业人员。
● 温氏股份猪芯片育种技术打破国外垄断
来自央视财经一条【国产猪芯片有了!#国内自研猪芯片量产#!#中国一年吃掉7亿头猪#】的视频火遍网络,该视频介绍了中国生猪种业现状,其中由温氏股份首席运营官、中芯种业董事长、温氏研究院院长吴珍芳带队研发的“猪芯片”技术引发了#国内自研猪芯片量产#话题讨论登上微博热搜。

该视频是央视财经频道推出的纪录片《种子种子》,温氏股份凭借国内首屈一指的育种科技实力成为纪录片唯一入选拍摄的生猪养殖上市企业。
温氏股份从1998年开始种猪育种,在种猪育种方面,温氏股份选育有长白、大白、杜洛克、皮特兰和地方优质猪种等六大品种十二大品系种猪,规模可达到年产50万头纯种种猪,创新培育出2个国家种猪新品种(配套系)。
温氏股份建立了基于简化基因组测序(GBS)分型的种猪全基因组选择技术,开发出全基因组选择专用PorcineWens55K芯片,是国内首款规模化应用于企业现场育种的自主设计芯片,打破国外基因芯片的垄断,实现基因组育种技术的自主创新。温氏股份作为农业产业化国家重点龙头企业,历来重视畜禽种业的发展,将品种培育作为企业的核心竞争力。(来源:央视财经和温氏股份)
● 江西开工建设国家种猪资源中心
作为江西省建设种业强省的标志性工程,2月27日上午,江西农业大学猪遗传改良国家重点实验室种猪资源中心建设项目奠基仪式在安义县隆重举行,拉开了我国首个生猪种业“破卡”创新基地的建设帷幕。
据了解,由中国科学院院士黄路生领衔的江西农业大学猪遗传改良科技创新团队,持续专注猪遗传改良技术创制和产品创造30多年,构建完成了完善的中国及世界地方猪种资源基因组DNA库、大规模白色杜洛克×二花脸F2资源家系、全球唯一的家猪嵌合家系等多个全国共享遗传材料研究平台;构建了完整度达到99.9%的中西方猪种完美基因组2个,研发了育种性能全面超过美国的家猪新品种培育基因芯片“中芯一号”,培育了“华系第一父本”种猪新品种等,已成为我国生猪种业破卡的主流技术。
据悉,江西农业大学猪遗传改良国家重点实验室种猪资源中心建设项目,占地 708 亩,建筑总面积 25000㎡,将按照“政策遵循、环保示范、成果一流、价值共享”建设原则,建设国际一流“一猪两用”研发基地,建成“两群”(全球微型猪种质资源群,国际领先家猪高效精准育种技术研发实验群)、“两库”(全球种猪资源库、生猪种业智慧大数据库),保存国家及全球优良种猪资源、创制科学研究创新材料,实现猪种资源保护和人类疾病模型创制的创新需要,实现目前国际领先自主产权猪育种基因芯片“中芯一号”持续技术升级的创新需要,为江西省“双一流”优势高峰学科建设、高层次人才培养和安义乡村振兴提供条件保障,积极服务国家生猪种业“破卡”和健康中国2030国家战略提供创新基地。(来源:科技日报)
● 天康生物:目前非瘟疫苗尚未正式获批上市,公司尽全力争取获得生产资质
天康生物2月28日在互动易平台表示,非洲猪瘟疫苗研发工作由国家指定科研单位进行,目前非瘟疫苗尚未正式获批上市,公司会持续关注相关疫苗研发、上市进展,并持续跟进与相关科研单位的对接工作,尽全力争取获得生产资质。
● 正邦科技:拟超20亿向大北农出售8家饲料控股子公司的部分股权
2月28日晚,正邦科技发布公告,公司拟出售直接或间接持有的控股子公司德阳正邦农牧科技有限公司、丹棱正邦饲料有限公司、重庆广联农牧科技有限公司全部股权及云南广联畜禽有限公司、昆明新好农科技有限公司、云南大鲸科技有限公司、贵阳正邦畜牧有限公司、云南广德饲料有限公司以上 5 家公司 51%的股权。
股权转让完成后,以上8个标的公司将不再纳入公司合并报表范围内,将成为大北农的下属控股子公司。
本次合作的资产交易总额约为 20-25 亿元。

● 华统股份预计去年亏损超1.7亿元,今年屠宰目标升至500万头
2月28日,华统股份披露投资者活动记录透露,公司2022年生猪及屠宰业务规划,公司猪场预计2023年可以全部投产,满产后可实现年出栏商品猪260万头左右的规模,2022年养殖目标为年出栏120万头商品猪。在屠宰方面,2021年生猪产能得到恢复,屠宰量约300万头,2022年的目标屠宰量是500万头,并继续拓展南方尤其是浙江本土的热鲜肉市场。
另外,1月29日,华统股份披露2021年度业绩预告,预计实现净利润1000万元-1500万元,同比下降88.9%-92.6%。2月26日,华统股份修正业绩预告,预计2021年亏损1.7亿-2.3亿元,同比下降225.83%-270.25%。
华统股份称,业绩修正是因自2022年2月以来我国生猪市场价格进一步走低,且近期降幅较大,管理层根据近期生猪市场行情,审慎评估生物资产的减值风险,对2021年末公司存栏的生物资产补充计提生物资产减值准备。同时,公司对前期取得的部分政府补助进行了账务处理调整,将计入当期“其他收益”的部分政府补助调整计入“递延收益”进行分摊。
● 部分上市猪企股价(截止2022年3月1日11:30)

● 生猪期货行情(截止2022年3月1日11:30)



☞ 2022.02.28-今日猪价继续维稳,已连续3个月猪价下跌,还会跌多久?温氏亏损133亿但迎来441位投资者调研
☞ 央视财经评论 | 俄乌局势突变,国际粮价跟风看涨?中国玉米会有较大缺口吗?
☞ 俄乌开战!对我国畜牧业有一定的影响,正邦和温氏等多家企业回应
☞ 新毒株禽流感H5疫苗,已有10家企业获得批文!(附往年批签发数量汇总)
来源:大畜牧综合,仅供参考。




