大畜牧分享猪价资讯第964天





在统计的27省中,3省上涨,16省下跌,8省持平;与昨天相比,上涨省份数少23个,下跌省份数多16个,持平省份数多7个。上涨幅度和下跌幅度均在0.1-0.2元期间。
在统计的27省中,最高猪价0省低于7元,有9省高于8元,有2省高于9元,其中广东上涨至9.2元,位于最高,紧接其后的是海南9元,福建8.2元,另外新疆最低7.0元,而省份之间最高价和最低价相差2.2元。最低猪价有0省跌破6元,2省跌破7元,新疆最低6.8元。
上涨省份:广东、广西、云南3省;
持平省份:上海、浙江、福建、湖北、湖南、海南、新疆、重庆8省市;
下跌省份:其它16省市。

● 国家统计局:4月猪肉价格环比由上月下降9.3%转为上涨1.5%,同比下降33.3%,降幅收窄
5月11日,国家统计局发布了2022年4月份全国CPI(居民消费价格指数)数据,国家统计局城市司高级统计师董莉娟进行了解读,CPI温和上涨。
4月份,受国内疫情及国际大宗商品价格持续上涨等因素影响,CPI环比上涨0.4%,同比上涨2.1%。各地区各部门多措并举做好保供稳价,扣除食品和能源价格的核心CPI稳中有降,同比上涨0.9%,涨幅比上月回落0.2个百分点。
从环比看,食品价格由上月下降1.2%转为上涨0.9%,影响CPI上涨约0.17个百分点。食品中,因疫情期间物流成本上升,加之囤货需求增加,薯类、鸡蛋和鲜果价格分别上涨8.8%、7.1%和5.2%;随着生猪产能逐步调整、中央冻猪肉储备收储工作有序开展,猪肉价格由上月下降9.3%转为上涨1.5%;鲜菜上市量增加,价格由上月上涨0.4%转为下降3.5%。
从同比看,食品价格由上月下降1.5%转为上涨1.9%,影响CPI上涨约0.35个百分点。食品中,鲜菜、鲜果、鸡蛋和薯类价格分别上涨24.0%、14.1%、13.3%和11.8%,涨幅比上月均有扩大;猪肉价格下降33.3%,降幅比上月收窄8.1个百分点。
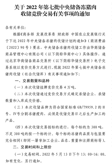
● 今年第七批中央猪肉收储开启,交易竞价4万吨
华储网5月10日发布2022年第七批中央储备冻猪肉收储竞价交易有关事项的通知,本次收储挂牌竞价交易4万吨。
自今年以来,累计收储挂牌竞价交易将达27.8万吨。
多次交易流拍,这次将如何?

● 2022年第18周瘦肉型白条猪肉出厂价格监测周报
据农业农村部信息中心和山东卓创资讯股份有限公司联合监测,2022年第18周(即2022年5月5日-5月6日,以下简称本周),16省(直辖市)瘦肉型白条猪肉出厂价格总指数的周平均值为每公斤20.02元,环比下跌1.2%,同比下跌24.0%,较上周收窄5.3个百分点。
分区域看,多数主产区“五一”假期终端消费需求提升,带动生猪及猪肉价格上涨,节后终端需求回落导致猪肉价格下跌,周均价低于上周。
少数主销区“五一”假期生猪及猪肉价格上涨,节后终端消费需求降低,生猪及猪肉价格回落,但受规模养殖场惜售影响,价格跌幅不大,周均价高于上周。
总体看,本周不同地区猪肉价格涨跌互现,全国周均价小幅低于上周。
本周四川猪肉周均价为每公斤19.45元,环比上涨0.5%,同比下跌26.8%,较上周收窄7.3个百分点。
“五一”假期终端消费需求提升,生猪供应量有限,支撑生猪与猪肉价格上涨;节后终端消费市场的猪肉采购量减少,但规模养殖场减量挺价,支撑生猪与猪肉价格稳定。
总体看,四川地区猪肉周均价略微高于上周。
本周广东猪肉周均价为每公斤23.38元,环比上涨8.3%,同比下跌21.7%,较上周收窄11.4个百分点。
周前期,广东地区生猪贸易商观望生猪调运政策监管力度,暂停调入外省猪源,供应减少,生猪及猪肉价格大幅上涨;周后期终端消费需求减少,带动猪肉价格小幅回落。
总体看,广东地区猪肉周均价明显高于上周。
● 《病死畜禽和病害畜禽产品无害化处理管理办法》将于2022年7月1日起施行
农业农村部官网5月11日消息,中华人民共和国农业农村部令 2022年第3号,《病死畜禽和病害畜禽产品无害化处理管理办法》已经农业农村部2022年4月22日第4次常务会议审议通过,现予公布,自2022年7月1日起施行。
本办法适用于畜禽饲养、屠宰、经营、隔离、运输等过程中病死畜禽和病害畜禽产品的收集、无害化处理及其监督管理活动。
发生重大动物疫情时,应当根据动物疫病防控要求开展病死畜禽和病害畜禽产品无害化处理。
其中提到7种畜禽和畜禽产品应当进行无害化处理:
(一)染疫或者疑似染疫死亡、因病死亡或者死因不明的;
(二)经检疫、检验可能危害人体或者动物健康的;
(三)因自然灾害、应激反应、物理挤压等因素死亡的;
(四)屠宰过程中经肉品品质检验确认为不可食用的;
(五)死胎、木乃伊胎等;
(六)因动物疫病防控需要被扑杀或销毁的;
(七)其他应当进行无害化处理的。
● 中粮家佳康:4月生猪销量和均价环比下降,前4月生猪销量超150万头
近日,中粮家佳康披露2022年4月生猪销售情况,公司2022年4月生猪出栏量36.8万头,环比减少7.54%,同比增长15.36%;
商品猪均价12.76元/公斤,环比增长7.59%,同比下降46.25%;
生鲜猪肉销量1.70万吨,环比减少24.78%,同比增长61.9%;
生鲜猪肉业务中品牌收入占比34.86%,环比增长4.06个百分点,同比增长1.76个百分点。

2022年1-4月,中粮家佳康生猪出栏量152.6万头,同比增长36.13%;
商品猪均价12.50元/公斤,同比下降54.94%;
生鲜猪肉销量7.25万吨,同比增长81.25%。

● 罗牛山:4月生猪销量和收入双双创历史新高
近日,罗牛山披露2022年4月生猪销售情况,公司2022年4月销售生猪5.09万头,环比增长48.18%,同比增长69.32%,单月生猪销量创历史新高,且首次突破5万头;
销售收入1.30亿元,环比增长51.29%,同比增长58.99%,单月生猪收入创历史新高。
经计算得出,2020年4月单头生猪销售均价为2546元/头,环比增长2.25%,同比下降 5.98%。
同时,罗牛山对此说明,公司本月生猪的销售数量和收入均同比、环比上升的主要原因是增加了商品猪出栏量,产能正常释放。

2022 年 1-4 月,公司累计销售生猪 15.47 万头,同比增长 41.52%,前4月销量已超过2020年全年销量;
累计销售收入3.95亿元,同比增长 15.93%。

● 华统股份:4月生猪销量同比增长1179.2%,收入同比增长743%
近日,华统股份披露2022年4月份生猪销售情况,公司2022年4月生猪销售数量92358头(含种猪、商品猪),环比增长12.91%,同比增长1179.20%。
生猪销售收入16,575.70万元(含种猪、商品猪),环比增长22.89%,同比增长743.43%。
经计算得出,4月单头生猪销售均价为1795元/头,环比增长8.84%,同比下降34.07%。
2022年4月份生猪销售数量同比变动的原因为2021年猪场陆续投产2022年产能释放所致。生猪销售收入同比变动的主要原因为销售量增加所致。

2022年1-4月,公司累计销售生猪25.45万头,同比增长551.25%,已完成今年全年计划的21.2%;
累计销售收入4.44亿元,同比增长251.77%。
另外,华统股份在机构调研时表示,公司目前存栏生猪70来万头,能繁母猪7.35万头,后备3万来头。
公司在浙江省内已布局18个生猪养殖场,目前已有15个猪场投产,其余猪场计划年内建成投产。
想了解更多上市猪企销售数据请点击: 牧原、温氏等17家上市猪企2022年4月生猪销售情况
● 一周非洲猪瘟国际动态(2022年5月5-11日)
据农业农村部官网消息,2022年5月5-11日期间有8个国家共发生89起非洲猪瘟疫情,野猪感染为主,家猪共11起。
1.罗马尼亚发生5起野猪和4起家猪非洲猪瘟疫情
5月6日,罗马尼亚通报布泽乌县等5地发生5起野猪和4起家猪非洲猪瘟疫情,17头野猪感染死亡,24头家猪感染,16头死亡,8头被扑杀。
2.意大利发生11起野猪非洲猪瘟疫情
5月6日,意大利通报皮埃蒙特大区等2地发生11起野猪非洲猪瘟疫情,11头野猪感染死亡。
3.波兰发生45起野猪非洲猪瘟疫情
5月6日,波兰通报瓦尔米亚马祖尔省等6地发生45起野猪非洲猪瘟疫情,58头野猪感染死亡。
4.俄罗斯发生2起家猪非洲猪瘟疫情
5月6日,俄罗斯通报阿斯特拉罕州等2地发生2起家猪非洲猪瘟疫情,27头家猪感染死亡。
5.不丹发生1起家猪非洲猪瘟疫情
5月8日,不丹通报楚卡县发生1起家猪非洲猪瘟疫情,3头家猪感染死亡,463头被扑杀。
6.拉脱维亚发生4起野猪非洲猪瘟疫情
5月10日,拉脱维亚通报斯克伦达市等2地发生4起野猪非洲猪瘟疫情,6头野猪感染死亡。
7.匈牙利发生13起野猪非洲猪瘟疫情
5月10日,匈牙利通报索博尔奇-索特马尔-贝拉格州等4地发生13起野猪非洲猪瘟疫情,16头野猪感染死亡。
8.泰国发生4起家猪非洲猪瘟疫情
5月10日,泰国通报洛坤府等2地发生4起家猪非洲猪瘟疫情,22头家猪感染,17头死亡,104头被扑杀。
● 部分上市猪企股价(截止2022年5月12日11:30)

● 生猪期货行情(截止2022年5月12日11:30)



☞ 2022.05.11-今日猪价全面飘红,创近5个月最高价,13省破8广东破9元;温氏称养猪深度亏损但不适合大规模减产;正邦仔猪销量和价格均创阶段性新高
☞ 温氏高管做客央视财经栏目实录:温氏是最具有抗击猪周期低迷期、最能穿越猪周期的企业之一
☞ 温氏、立华等6家上市家禽企业2022年4月及前4月家禽销售情况
☞ 农业农村部最新数据:2022年5月第1周畜牧业产品价格情况及走势
☞ 发改委最新数据:2022年5月第1周生猪和家禽盈利情况及预期
☞ 新希望进行大变革,新一轮员工激励计划,能顺利走出猪周期低谷吗?
来源:大畜牧综合,仅供参考。




