近日,大畜牧小编收集统计了牧原股份、温氏股份、新希望、正邦科技、傲农生物、天邦股份、大北农、中粮家佳康、唐人神、天康生物、金新农、华统股份、京基智农、神农集团、罗牛山、东瑞股份、立华股份、正虹科技和益生股份等19家上市生猪企业的2022年7月及前7个月生猪销售情况,
7月生猪销量环比6涨11跌,同比除正邦、大北农和中粮减少外,其它均增长,
其中温氏、天邦、唐人神、罗牛山和东瑞同环比均增长,大北农和中粮同环比均减少。
7月生猪收入大多数猪企同环比均增长,环比除金新农、华统和正虹减少外,其它均增长,同比除正邦和大北农减少外,其它均增长。
7月猪价整体上涨,均超21元/公斤,环比上涨幅度均在30%左右,同比上涨幅度多数在40%-50%之间。
具体如下:

● 牧原股份:生猪销量连续3个月减少,单月收入首次突破100亿元

8月5日,牧原股份披露2022年7月份销售情况简报,公司2022年7月销售生猪459.4万头,环比减少12.98%,连续3个月环比减少,同比增长52.57%,连续27个月同比增长;
销售收入104.91亿元,环比增长19.84%,同比增长101.48%,连续5个月增长,单月收入首次突破100亿元;
商品猪销售均价21.33元/公斤,环比上涨29.04%,连续4个月环比上涨,同比上涨41.82%,结束18个月同比下降后连续2个月同比上涨。


2022年1-7月,公司累计销售生猪3587.4万头,同比增长75.44%,如果按照年度出栏目标5000万头计算,前7个月已完成71.8%,如果以5600万头计算也完成64.1%;
累计销售收入531.9亿元,同比增长18.31%。

其中,公司2022年7月销售仔猪56.9万头,环比减少42.29%,同比增长181.68%,占总销量的12.39%。
2022年1-7月,公司累计销售仔猪466.3万头,同比增长71.18%,占总销量的13.0%。

2022年7月,向全资子公司牧原肉食品有限公司及其子公司合计销售生猪44.2万头,环比减少19.05%,同比增长44.92%,占总销量的9.62%。
2022年1-7月,累计向全资子公司牧原肉食品有限公司及其子公司合计销售生猪396.02万头,同比增长207.95%,占总销量的11.04%。

● 温氏股份:7月肉猪销量环比增长,收入和均价均有阶段性突破

8月8日,温氏股份披露2022年7月肉猪销售情况,公司2022年7月销售肉猪132.43万头(含毛猪和鲜品),环比增长7.49%,连续3个月减少后增长,同比增长3.58%,连续15个月同比增长;
收入34.21亿元,环比增长35.75%,同比增长50.97%,连续5个月同环比均增长,近18个月最高收入,也就是自2021年2月以来最高收入;
毛猪销售均价22.06元/公斤,环比上涨29.01%,连续4个月环比上涨,同比增长46.29%,连续20个月同比下跌后连续2个月增长,近16个月最高均价,也就是自2021年4月以来最高均价。
同时,温氏股份表示,1、2022年7月,公司肉猪销售收入环比、同比上升,主要是肉猪销量及销售均价环比、同比上升所致。
2、2022年7月,公司肉猪销售均价同比上升,主要是受国内生猪市场行情变化的影响。

近日温氏在机构调研时表示,在饲料成本价格大幅上升的背景下,公司4月和5月养猪综合成本相比一季度仍呈逐月下降的趋势,5月份已降至8.5元/斤左右,成本下降幅度略超公司预期,前期降本增效专项活动效果有所显现。
如果养殖完全成本按照8.5元/斤计算的话,预计猪业7月盈利7.85亿元。

2022年1-7月,公司累计销售肉猪933.02万头,同比增长56.39%,如果按照今年肉猪出栏目标1800万头计算,前7个月完成51.8%;
销售收入168.58亿元,同比增长9.52%。

● 新希望:生猪销量连续4个月减少,7月收入近16个月最高

8月10日,新希望披露2022年7月份生猪销售情况,公司 2022 年 7 月销售生猪 94.23 万头,环比减少3.77%,连续4个月环比减少,同比增长48.44%,连续7个月同比增长,近8个月最低销量;
收入为21.67亿元,环比增长22.78%,同比增长92.79%,近16个月最高收入,也就是自2021年4月以来最高;
商品猪销售均价 21.09 元/公斤,环比上涨32.06%,连续5个月环比上涨,同比上涨36.24%,连续20个月同比下降后连续2个月上涨,近15个月最高价,也就是自2021年5月以来最高价。
同时,新希望对此表示,生猪销售数量同比上升较大的主要原因是产能正常释放。生猪销售收入同比上升较大的主要原因是生猪销量大幅上升,以及生猪价格大幅上涨。


2022年1-7月,公司累计销售生猪779.05万头,同比增长52.88%,如果按照今年生猪出栏目标1400万头计算,前7个月已完成55.65%;
累计生猪销售收入117.37亿元,同比减少4.05%。

● 正邦科技:仔猪销量创新高,且首次超过肥猪销量

8月8日,正邦科技披露2022年7月份生猪销售情况,公司2022年7月销售生猪88.25万头,环比增长17.54%,连续2个月增长,同比减少49.60%,连续9个月同比减少;
销售收入7.42亿元,环比增长12.18%,同比减少77.51%,连续12个月同比减少。

商品猪(扣除仔猪后)销售均价21.08元/公斤,环比上涨33.62%,连续4个月环比上涨,同比增长49.72%,连续17个月同比下跌后连续2个月上涨,近15个月最高价,也就是自2021年5月以来最高价;
商品猪均重71.01公斤/头,环比下降5.93%,连续5个月环比下降,同比下降48.32%,连续12个月同比下降,再次刷新历史最低纪录,且连续4个月低于100公斤。

2022年1-7月,公司累计销售生猪572.76万头,同比减少34.52%;
累计销售收入56.54亿元,同比减少73.13%。

其中,2022年7月,公司销售仔猪61.98万头,环比增长90.53%,同比增长1091.92%,占总销量的70.23%,自2020年以来单月仔猪销量最高,也是首次超过商品猪销量;
经计算得出,2022年7月仔猪销售价格为563元/头,环比上涨17.66%,连续6个月环比上涨,同比上涨95.92%,连续2个月同比上涨,近14个月最高价,也就是自2021年6月以来最高价。
2022年1-7月,公司累计销售仔猪182.82万头,同比增长66.18%,占总销量的31.92%。



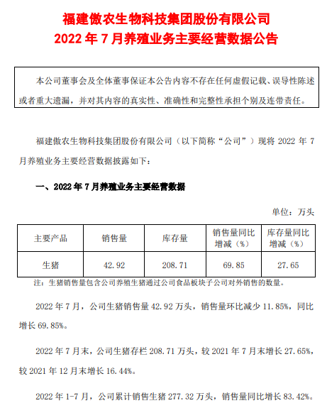
● 傲农生物:7月生猪销量环比下降,生猪存栏量创新高

8月1日,傲农生物披露2022年7月生猪养殖经营数据,公司2022年7月生猪销售量42.92万头,环比减少11.85%,环比连续4个月增长后减少,同比增长69.85%,同比连续30个月增长。
2022年7月末,公司生猪存栏208.71万头,环比增加8.68万头,增长4.34%,同比增长27.65%,生猪存栏量刷新历史最高纪录。

2022年1-7月,公司累计销售生猪277.32万头,同比增长83.42%。
如果按照年度生猪出栏任务550万头计算,前7个月完成50.42%。

傲农生物7月机构调研时表示,公司按照既定的生产规划稳步有序推进,合理安排出栏节奏,不赌行情,按照内部统一出栏标准进行出栏销售,没有压栏的情形。
公司产房成活率95%左右,育肥全程成活率93%左右。前期快速上量过程中部分配套工作不够完善、精细化管理尚待提高,公司由上量阶段转入提质阶段后需要进一步严格、合理配套,进一步提高精细化管理水平,使各项生产指标达到预期理想水平。
公司前期育肥成本高,主要是前期一些做得差的育肥单位导致的,随着公司后续对区域配套、育肥团队的调整到位,育肥成本将会有较大的改善空间。相比而言,饲料成本的影响因素是较小的。
公司坚定不移持续推进母猪产能,截至7月底,公司能繁母猪存栏29万头左右,比上个月减少5万头。
公司新设了傲芯种业全资子公司,将生猪育种板块进行整合。公司育种方面的工作基本也已达到未来出栏1000万头目标的配套需要,后续种猪供应充足,还可部分对外提供种猪销售。设立育种平台公司,有利于公司育种板块整体发展及后续对外融资等。
关于非瘟防控情况:由集团统一管理,构建生物安全防控体系。公司养猪业务起步晚,大部分猪场是非瘟后投入使用的,在每个场都配备实验室。整体情况可控,公司生产稳定。
目前公司饲料的产能有700多万吨左右,去年实现饲料外销284万吨,加上内供,去年全年加工量约330万吨,今年饲料销量目标是争取外销400万吨。在保持猪料销售稳步增长的同时,大力发展水产料、反刍料。
● 天邦股份:7月生猪销量环比增长,其中仔猪销量增6倍

8月8日,天邦股份披露2022年7月生猪销售情况,公司2022年7月份销售商品猪32.69万头,环比增长5.52%,同比增长15.15%;
销售收入8.16亿元,环比增长23.79%,同比增长45.72%,连续4个月同比增长,近8个月最高收入;
销售均价 22.16 元/公斤,环比上涨29.33%,连续4个月环比上涨,同比上涨53.68%,连续19个月同比下降后连续2个月上涨,近15个月最高价,也就是自2021年5月以来最高价。
其中,商品肥猪均价为21.94元/公斤,环比上涨31.69%,连续5个月环比上涨,同比上涨41.82%,连续20个月同比下降后连续2个月上涨,近16个月最高价,也就是自2021年4月以来最高价。

2022年1-7月销售商品猪240.59万头,同比增长12.68%;
销售收入43.09亿元,同比减少15.33%;
销售均价 14.89 元/公斤,同比下降35.85%。
其中,商品肥猪均价为 14.98 元/公斤。
同时,天邦股份表示,2022 年 1-7 月销售均价同比下降是受国内生猪销售价格大幅下跌影响,较去年同期有所回落。

另外,2022年7月,公司仔猪销售3.47万头,环比增长603.92%,同比增长10.6%,占总销量的10.6%,近8个月最多销量;
2022年1-7月,公司仔猪销售6.06万头,同比减少87.15%,占总销量的2.52%。

● 大北农:7月生猪销量环比减少,且创下近17个月最低

8月3日,大北农披露2022年7月份生猪销售情况,公司控股及参股公司2022年7月销售生猪27.03万头,环比减少5.42%,同比减少41.26%,单月销量是近17个月最低;
销售收入6.31亿元,环比增长19.73%,环比连续3个月增长,同比减少23.88%,单月收入是近7个月最高。


商品肥猪销售均价21.5元/公斤,环比增长28.51%,环比连续4个月增长,同比增长42.01%,近16个月最高价;
商品肥猪出栏均重120.69公斤,环比增长1.47%,环比连续3个月增长,同比下降8.19%,近9个月最高。

2022年1-7月,累计销售生猪225.35万头,同比增长6.12%,如果年度生猪目标按照450万头计算,前7个月完成50.1%;
累计销售收入35.56亿元,同比减少33.35%。

同时,大北农表示,2022年7月销售数量同比降低主要是因为受前期淘汰低效能母猪从而投苗减少所致。
2022年1-7月累计销售收入同比降低主要受上半年国内生猪市场行情变化所致。
● 中粮家佳康:7月生猪出栏量减少19%,近17个月最低,均价连续4个月上涨

8月9日,中粮家佳康披露2022年7月生猪经营情况,公司2022年7月生猪出栏24.7万头,环比减少19.02%,同比减少30.23%,近17个月最低出栏量,也就是自2021年3月以来最低;
商品猪均价22.04元/公斤,环比上涨30.8%,连续4个月环比上涨,同比上涨41.92%,近15个月最高价,也就是自2021年5月以来最高价;
生鲜猪肉销量1.47万吨,环比减少17.42%,同比减少2.65%,近11个月最低销量;
生猪猪肉业务中品牌收入占比31.26%,环比增加3.57个百分点,同比减少4.04个百分点。


2022年1-7月,公司累计生猪出栏251.5万头,同比增长24.14%;
累计生鲜猪肉销量12.33万吨,同比增长53.36%。

● 唐人神:单月生猪销量和收入双双创新高,仔猪销量同增5320%

8月5日,唐人神披露2022年7月生猪销售简报,公司2022年7月生猪销量18.21万头,环比增长11.51%,连续2个月环比增长,同比增长109.31%,连续4个月同比增长,单月生猪销量创新高;
销售收入合计3.41亿元,环比增长20.50%,连续4个月环比增长,同比增长106.75%,结束连续10个月同比减少后连续3个月增长,单月生猪收入创新高。
经计算得出,唐人神2022年7月单头生猪销售均价为1871元/头,环比上涨8.06%,同比下降1.22%。
同时,唐人神对此表示,2022 年 7 月公司生猪销量同比及环比上升的主要原因是生猪产能逐步释放,肥猪及仔猪出栏增加。


2022年1-7月累计生猪销量104.51万头,同比增长9.26%,如果按照年度出栏目标200万头计算,前7个月已完成52.3%;
销售收入15.88亿元,同比减少7.96%。

其中,2022年7月,公司销售商品猪 12.79 万头,环比减少10.93%,同比增长48.72%;
销售仔猪 5.42 万头,环比增长175.13%,同比增长5320%,占总销量的29.76%。
2022年1-7月,公司销售商品猪 89.12 万头,同比增长119.45%;
销售仔猪15.39 万头,同比减少72.04%,占总销量的14.73%。

● 天康生物:7月生猪销量环比下降20%,均价和收入连续5个月上涨

8月9日,天康生物披露2022年7月份生猪销售情况,公司2022年7月份销售生猪16.59万头,环比下降 20.20%,同比增长 33.25%,连续5个月同比增长;
销售收入 3.27 亿元,环比增长 5.14%,连续5个月环比增长,同比增长 67.69%,连续3个月同比增长,近11个月最高收入。


2022年7月,公司商品猪(扣除仔猪、种猪后)销售均价 21.23 元/公斤,环比上涨34.37%,连续5个月环比上涨,同比上涨54.96%,近16个月最高价,也就是自2021年4月以来最高价;
商品猪均重120.47 公斤,环比上涨7.72%,同比下降14.78%,连续11个月同比下降,近8个月最重。

2022 年 1-7 月,公司累计销售生猪 109.74 万头,同比增长 27.52%,如果按照2022年生猪出栏目标220万头计算,前7个月完成49.9%;
累计销售收入 16.46 亿元,同比减少8.96%。

同时,天康生物对此说明,2022 年 7 月,公司生猪销量、销售收入同比增长的主要原因是河南、甘肃新建养殖基地投产后产能释放,公司生猪出栏量有较大的增长,以及生猪销售价格同比上涨所致。
● 金新农:7月生猪销量环比减少,猪价连续4个月上涨

8月5日傍晚,金新农披露2022年7月生猪销售情况,公司2022年7月生猪销量合计 9.81 万头,环比减少25.52%,同比增长68.18%;
销售收入合计1.44亿元,环比减少2.03%,同比增长73.72%;
生猪销售均价 27.72 元/公斤,环比增长25.17%,连续4个月环比增长,同比增长57.91%,近15个月最高价。
其中,剔除仔猪、种猪影响后商品猪均价为 22.38 元/公斤,环比增长29.66%,同比增长48.31%。


2022年1-7月,公司累计销售生猪76.77万头,同比增长50.71%,如果按照年度出栏目标130万头计算,前7个月已完成59.1%;
累计销售收入9.08亿元,同比减少28.97%。

其中,2022年7月,公司仔猪销售均重为10.43 公斤/头,环比下降 5.01%,同比下降51.76%,近5个月最轻;
公司种猪销售均重为66.54 公斤/头,环比上涨12.38%,同比下降8.59%,近6个月最重;
公司商品猪销售均重为120.28 公斤/头,环比上涨17.7%,同比下降1.68%,近5个月最重。

● 华统股份:7月生猪销量和收入环比今年首次减少,同比仍翻倍增长

8月12日,华统股份披露2022年7月生猪销售情况,公司2022年7月生猪销售数量9.42万头,环比减少19.75%,结束连续7个月环比增长后减少,同比增长146.63%。其中,仔猪销售3.04万头。
生猪销售收入1.84亿元,环比减少14.21%,结束连续9个月环比增长后减少,同比增长145.76%。
商品猪销售均价22.82元/公斤,环比上涨30.62%。
同时,华统股份表示,2022年7月份生猪销售数量同比变动的原因为2021年猪场陆续投产2022年产能释放所致。生猪销售收入同比变动的主要原因为销售量增加及销售价格上升所致。
2022年1-7月,累计生猪销售数量58.03万头,同比增长506.33%;
累计销售收入10.48亿元,同比增长303.4%。

● 京基智农:前7个月生猪销量约60万头

8月10日,京基智农披露2022年7月生猪销售情况,公司2022年7月销售生猪9.09万头,销售收入2.00亿元,商品猪销售均价22.60元/公斤。
2022年1-7月,公司累计销售生猪59.98万头,累计销售收入8.90亿元,如果按照2022年生猪出栏目标100万头计算,前7个月已完成60%。
其中,2022年7月,公司销售仔猪1.43万头,累计销售仔猪11.27万头。
● 神农集团:前7个月生猪销量超50万头,同比增长37%

8月11日,神农集团披露2022年7月生猪销售情况,公司2022年7月份销售生猪5.81 万头,环比减少9.36%,同比增长23.44%;
销售收入 1.57 亿元,环比增长21.71%,同比增长78.41%;
商品猪销售均价 21.12 元/公斤,环比上涨31.51%,连续4个月环比上涨,同比上涨46.06%。
2022 年 1-7 月,公司共销售生猪 50.12 万头,同比增长36.66%;销售收入 8.81 亿元。
如果按照2022年生猪出栏目标90万头计算,前7个月已完成55.7%。

对于今年下半年的业绩展望,神农集团表示,猪价低位运行已经持续一年,目前来看周期“底部”已经出现,“我们预计今年下半年生猪价格会呈逐步上涨的态势”。目前来看,当前销售价格已经在成本线之上。
“随着下半年猪价的震荡回升,全年实现生猪养殖业务盈利的可能性还是比较大的。”神农集团还表示。
神农集团之所以预判今年有望实现盈利,很大程度上基于两点。一是云南当地生猪产能的去化程度,二是公司养殖成本控制居于行业领先地位。过去一两年,由于猪肉价格整体持续下行,不少云南养殖户的原料采购成本高,导致利润很低甚至大量亏损,当地生猪去产能的速度较快。
● 罗牛山:7月生猪销量和收入同环比均增长,且单月收入创新高

8月12日,罗牛山披露2022 年 7 月份生猪销售情况,公司 2022 年 7 月销售生猪 4.53 万头,环比增长4.62%,同比增长72.53%,连续26个月同比增长;
销售收入1.38亿元,环比增长38.85%,同比增长170.99% ,单月收入刷新历史最高纪录;
经计算得出,2022年7月单头生猪销售均价为3036元/头,环比上涨32.72%,同比上涨56.73%,近16个月最高价,也就是自2021年4月以来最高价。


2022 年 1-7 月,公司累计销售生猪 28.22 万头,同比增长 38.53%;
累计销售收入7.23亿元,同比增长 36.83%。

● 东瑞股份:单月收入阶段性突破亿元,猪价连续3个月上涨

8月5日,东瑞股份披露2022年7月份生猪销售情况简报,公司2022年7月份共销售生猪4.21万头,环比增长27.19%,同比增长76.89%;
销售收入1.08亿元,环比增长57.52%,同比增长103.77%,自2021年4月以来,单月收入首次突破亿元;
商品猪销售均价27.71元/公斤,环比上涨34.49%,连续3个月环比上涨,同比上涨14.46%,同比止降反升。

2022年1-7月,公司累计销售生猪28.49万头,同比增长41.32%,如果按照年度出栏目标55万头计算,前7个月已完成51.8%;
累计生猪销售收入5.37亿元,同比减少17.13%。

其中,2022年7月,公司商品猪销售3.00万头,淘汰种猪0.13万头,种猪0.03万头;仔猪销售1.05万头,环比增长75%,同比增长114.29%,占总销量的24.94%。
2022年1-7月,公司商品猪销售20.13万头,淘汰种猪0.79万头,种猪0.33万头;仔猪销售7.26万头,同比增长35.45%,占总销量的25.48%。

● 立华股份:单月肉猪均价和收入创年内新高

8月5日,立华股份披露2022年7月肉猪销售情况,公司 2022 年 7 月销售肉猪 3.26 万头,环比减少18.80%,止增反降,同比增长12.60%;
销售收入 0.86 亿元,环比增长3.61%,同比增长43.33%,创年内新高;
肉猪销售均价 22.45元/公斤,环比上涨27.47%,同比上涨40.45%,创年内新高。
同时,立华股份对此表示,7 月公司肉猪的销售均价和销售收入同比显著上升,主要为生猪市场供求关系改善,行情回升所致。

● 正虹科技:生猪销量连续3个月减少,前7个月累计超10万头

8月4日,正虹科技披露2022年7月生猪销售情况,公司2022年7月销售生猪1.27万头,环比减少22.00%,环比连续3个月减少,同比增长28.15%;
销售收入0.27亿元;环比减少0.50%;同比增长46.43%。
经计算得出,正虹科技2022年7月单头生猪销售价格2100元/头,环比增长27.71%,同比下降16.25%,连续21个月同比下降,近13个月最高价。


2022年1-7月,公司累计销售生猪10.6万头,同比增长10.40%;
累计销售收入1.68亿元,同比减少37.97%。

同时,正虹科技表示,2022 年 1-7 月,公司生猪销量同比增长主要原因是生猪出栏量增加,销售收入同比减少的主要原因是生猪销售价格下降。
● 益生股份:前7个月销售种猪同比增长47%,收入同比减少30.5%

8月9日,益生股份披露2022年7月种猪销售情况,公司2022年7月种猪销售数量321头,环比减少3.89%,同比增长1046.43%;
销售收入115.47万元,环比减少12.02%,同比增长593.91%。
经计算得出,2022年7月种猪销售均价3597元/头,环比下降8.45%,同比下降39.47%。

2022年1-7月,公司累计销售种猪1588万头,同比增长47.04%;
累计销售收入548万元,同比减少30.5%。
同时,益生股份对此表示,公司种猪销售数量基数较小,客户出于生物安全考虑,通常会选择将购买的种猪一次性集中运走,故公司月度销售种猪数量不均衡,2022 年 07 月种猪销售数量同比变动较大,故销售收入同比变动较大。
来源:大畜牧综合,仅供参考。

☞ 2022.08.02-今日猪价全国大多省上涨,8月猪价高于10元仍可支撑;仔猪价格连续18周上涨;非洲猪瘟病毒有新发现;傲农生猪存栏量再创新高
☞ 农业农村部最新数据:2022年7月第4周畜牧业产品价格及走势
☞ 答案来了!猪市如何走?“预制菜”发展现状如何?......尽在广东猪业创新发展大会
☞ 发改委最新数据:2022年7月第4周生猪和家禽盈利情况及预期
☞ 新希望:上半年猪业亏损45.5亿元,生猪生产性能及其指标逐渐改善
☞ 【2022年7月更新】值得收藏!最新最全的畜牧兽医行业数据资料汇编


