

☞ 天邦食品:2024年1季度生猪销量超150万头同比增长13.8%,仔猪销量同比增长270%
☞ 大北农:1季度生猪销售数量同比增长收入同比减少

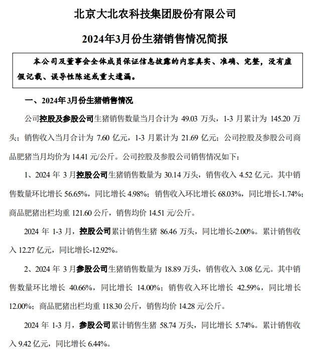
大北农公司控股及参股公司2024年3月生猪销售数量合计为 49.03 万头,环比增长50.08%,同比增长8.28%;
销售收入合计为 7.60 亿元,环比增长56.7%,同比增长3.54%;
商品肥猪均价为 14.41元/公斤,环比上涨4.12%,连续3个月环比上涨,为近5个月最高价,同比下跌2.31%,连续11个月同比下跌。
大北农表示,2024年 3月,生猪销售数量、收入环比均增长主要是因为产能逐步释放所致。


2024年1季度,大北农控股及参股公司生猪累计销售数量为145.2万头,同比增长0.99%;
累计销售收入为21.69亿元,同比减少5.45%。

☞ 唐人神:1季度生猪销量和收入同比均增长,3月仔猪销量为近33个月最多

唐人神2024年3月生猪销量34.68万头,环比增长27.50%,同比增长30.38%;
销售收入合计5.19亿元,环比增长29.82%,同比增长20.27%;
经计算得出,2024年3月单头生猪销售均价为1497元/头,环比上涨1.82%,同比下跌7.75%,连续11个月同比下跌。
唐人神表示,2024 年 3 月公司生猪销量同比及环比增长的主要原因是生猪产能逐步释放,出栏量增加。


2024年1季度,累计生猪销量 94.70 万头,同比增长20.78%;
销售收入13.33亿元,同比增长7.77%。

其中,2024年3月,公司商品猪销售数量为 28.9 万头,环比增长16.96%,同比增长20.27%;
2024年1季度,公司商品猪累计销售数量为82.98万头,同比增长14.53%。

2024年3月,公司仔猪销售数量为 5.78 万头,环比增长132.13%,同比增长124.9%,占总销量的16.67%,3月单月仔销量为近33个月最多,也就是自2021年7月以来最多;
2024年1季度,公司仔猪累计销售数量为11.72万头,同比增长96.64%,占总销量的12.38%,占比相比去年同期增加5个百分点。

☞ 天康生物:1季度生猪销量和收入同比均增长

天康生物2024年3月份销售生猪25.92万头,环比增长 66.15%,同比增长 22.61%;
销售收入 4.32 亿元,环比增长 77.05%,同比增长 11.92%,3月单月收入为近18个月最高,也就是自2022年10月以来最高;
商品猪(扣除仔猪、种猪后)销售均价 13.72 元/公斤,环比增长 3.39%,连续2个月环比上涨,为近5个月最高价,同比下跌8.23%,连续11个月同比下跌。
天康生物表示,2024年3月份,公司生猪销售数量、收入环比及同比增长的主要原因是公司部分新建养殖基地投产后产能释放,公司生猪出栏量有较大的增长所致。


2024年1季度,公司销售生猪 64.72 万头,同比增长 13.66%;
销售收入 10.15 亿元,同比增长 5.95%。

来源:大畜牧综合企业公告,仅供参考。

☞ 国家统计局:2024年3月全国CPI环比季节性下降,同比涨幅有所回落,猪肉价格同环比均下降
☞ 天邦食品:2024年1季度生猪销量超150万头同比增长13.8%,仔猪销量同比增长270%
☞ 2024年3月全国生猪定点屠宰企业生猪收购和白条肉出厂价格情况
☞ 2024年3月全国500个县集贸市场生猪产品和饲料价格情况
☞ 2024年3月全国流通领域的生猪、玉米、大豆和豆粕价格情况
☞ (2024年2月更新)值得收藏!最新最全的畜牧兽医行业数据资料汇编


