

☞ 温氏股份上半年肉鸡销量同比减少

温氏股份2024年6月销售肉鸡9249.56万只(含毛鸡、鲜品和熟食),环比减少1.83%,同比减少2.02%,除2月外,6月单月肉鸡销量为近13个月最少;
肉鸡销售收入26.25亿元,环比减少3.46%,同比增长2.86%;
毛鸡销售均价13.68元/公斤,环比下跌1.08%,同比上涨6.71%。


2024年上半年,公司销售肉鸡5.48亿只(含毛鸡、鲜品和熟食),同比减少1.04%;
肉鸡销售收入156.73亿元,同比减少0.53%。

如果肉鸡养殖成本按照2024年5月的12.0元/公斤计算,2024年6月肉鸡养殖盈利,已连续5个月盈利。

☞ 立华股份:上半年肉鸡销量和收入同比均增长

立华股份2024年6月销售肉鸡(含毛鸡、屠宰品及熟制品)4111.53 万只,环比减少0.87%,结束连续3个月的环比增长,同比增长10.23%,连续17个月同比增长;
销售收入11.97亿元,环比增长1.96%,连续4个月环比增长,同比增长20.79%,连续8个月同比增长;
毛鸡销售均价13.93元/公斤,环比上涨3.19%,连续3个月环比上涨,为近8个月最高价,同比上涨9.60%,结束连续3个月的同比下跌。


2024年上半年,公司肉鸡累计销售数量为2.35亿只,同比增长10.69%;
累计销售收入为66.82亿元,同比增长11.44%。

据立华股份表示,依托生产技术的进步和管理效率的提升,公司黄羽肉鸡生产成绩保持在较高水平;叠加饲料原料价格的回落,公司生产成本下降明显,2024年一季度公司鸡完全成本降至12.6元/公斤左右,如果按照这个成本计算的话,预计4-6月均有盈利。

☞ 湘佳股份:6月活禽销量创新高,上半年活禽销量和收入同比均减少

湘佳股份2024 年 6 月份销售活禽450.36 万只,环比增长38.39%,同比增长26.71%,6月单月活禽销量创历史新高;
销售收入1.0亿元,环比增长32.67%,同比增长41.97%,为近9个月最高单月收入;
销售均价 10.87 元/公斤,环比下跌6.58%,同比上涨1.59%。
湘佳股份表示,2024年6月份公司活禽销售数量及收入环比、同比变动较大,主要是随着公司产能的恢复,活禽出栏量增加所致。


2024年上半年,公司活禽累计销售数量为2090.83万只,同比减少3.85%;
累计销售收入为4.59亿元,同比减少1.54%。

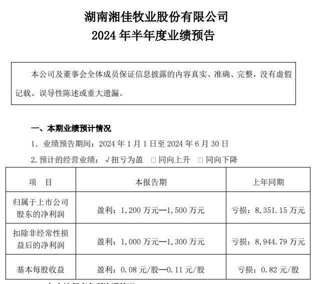
湘佳股份预计2024年上半年净利1200万元-1500万元,扭亏为盈,去年同期净亏8351.15万元。
其中,2024年1季度净亏1941.25万元,预计第2季度净利3141.25万元-3441.25万元。
湘佳股份对此说明,2024 年 1-6 月,公司经营业绩预计扭亏为盈的主要原因为:报告期内玉米、豆粕等主要饲料原材料价格有所回落,导致家禽养殖成本下降。

来源:大畜牧综合,仅供参考。

☞ 牧原股份:6月生猪销量减少,上半年生猪销量超3200万头,能繁母猪存栏量约331万头创新高
☞ 新希望:6月生猪销量环比减少,上半年生猪销量约870万头,预计二季度盈利7.5亿元
☞ 大北农:6月生猪销量环比减少31%,上半年生猪销量和收入同比均增长
☞ 天邦食品:6月生猪销量同环比均减少,上半年生猪销量超300万头同比减少1.5%,仔猪销量约100万头同比增长85%
☞ 中粮、天康、京基和金新农2024年6月及上半年生猪销售情况
☞ 神农、傲农、东瑞和正虹2024年6月及上半年生猪销售情况
☞ 牧原股份:预计第二季度净利超30亿元,生猪养殖完全成本已降至7元/斤,PSY达28以上
☞ 生猪价格上涨,养殖利润增加——浙江省2024年6月生猪成本收益分析
☞ 神农集团:预计上半年净利超1亿元,主要来自于生猪养殖业务盈利
☞ 天邦食品:因出售史记生物的股权,预计上半年盈利超8亿元,实现扭亏为盈
☞ 2024年6月全国流通领域的生猪、玉米、大豆和豆粕价格情况
☞ 2024年6月全国生猪定点屠宰企业生猪收购和白条肉出厂价格情况
☞ 2024年6月全国500个县集贸市场生猪产品和饲料价格情况
☞ 2024年6月全国平均猪价跳跃上涨至9元,连续3个月环比上涨,且为近18个月最高价
☞ (2024年5月更新)值得收藏!最新最全的畜牧兽医行业数据资料汇编


