

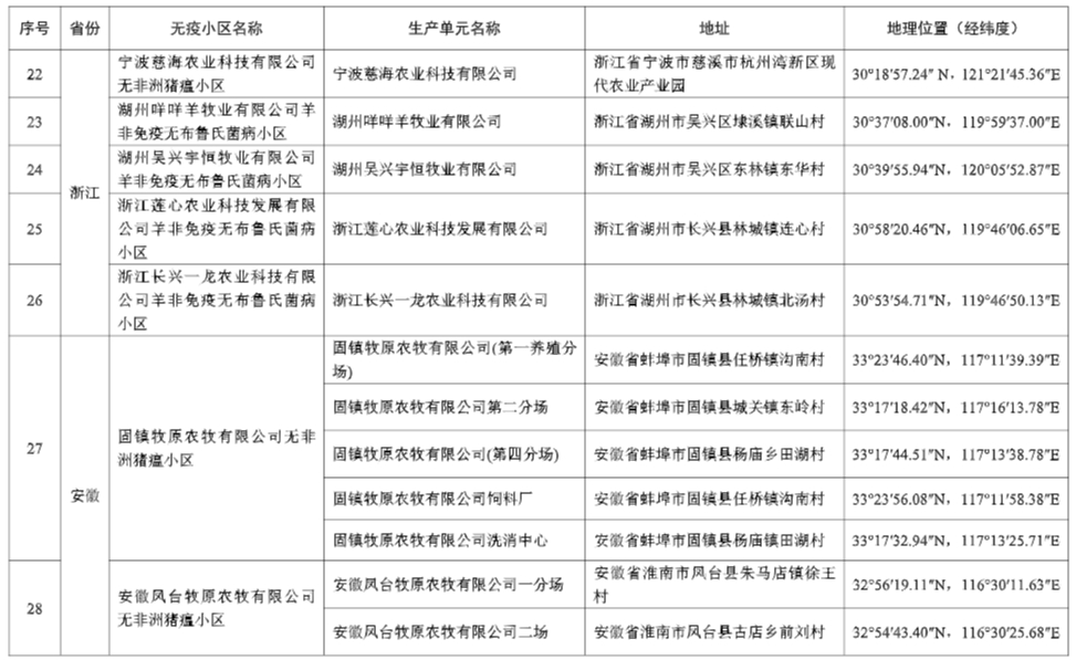
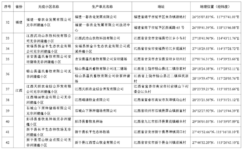
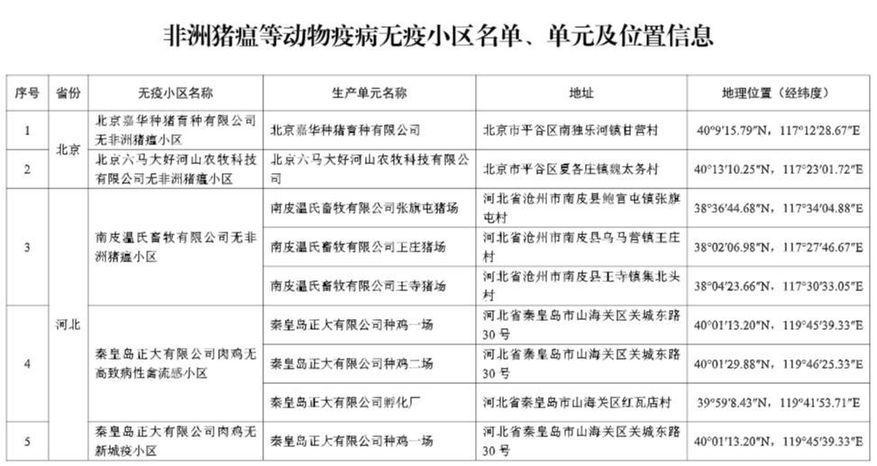
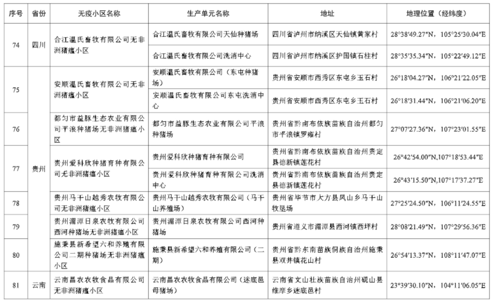
农业农村部官网1月6日消息,农业农村部发布中华人民共和国农业农村部公告第866号,根据《中华人民共和国动物防疫法》、《无规定动物疫病小区评估管理办法》及有关规定,辽宁等 25个省份的68个非洲猪瘟无疫小区、16个布鲁氏菌病无疫小区、4个牛结核病无疫小区、2个高致病性禽流感无疫小区、2个新城疫无疫小区达到有关疫病无疫标准。
其中,温氏、牧原、德康、大北农、新希望、扬翔、巨星、禾丰、天康等企业均有上榜。
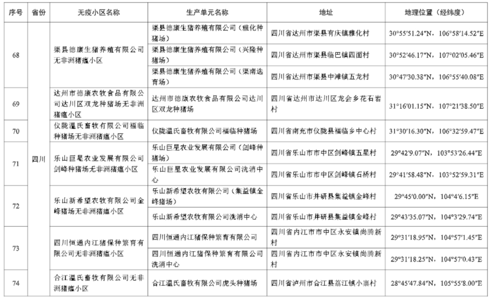
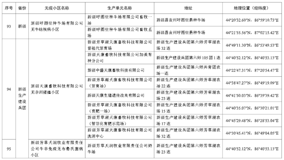
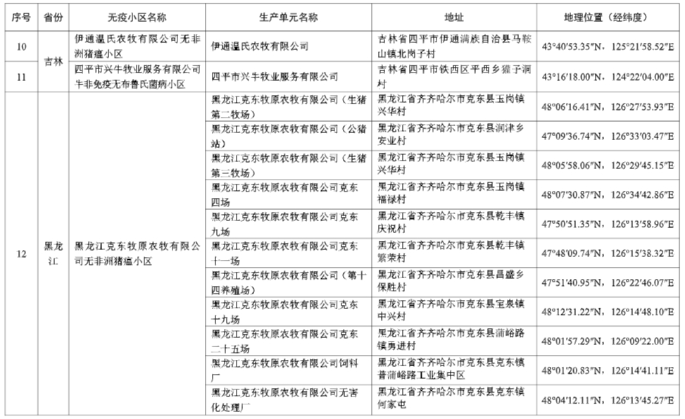
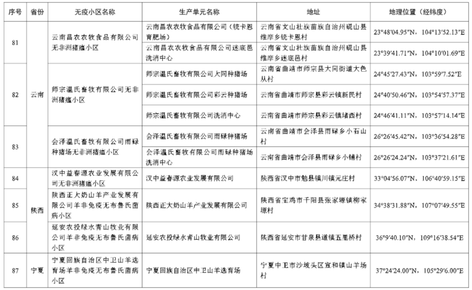
广西壮族自治区的1个非洲猪瘟无疫小区增加生产单元、1个非洲猪瘟无疫小区变更生产单元名称,福建省的1个非洲猪瘟无疫小区变更名称。 上述无疫小区均巳通过国家评估,具体名单、单元及位置信息详见附件。
附件



来源:农业农村部



