农业农村部发布了《全国水禽遗传改良计划(2020—2035年)》,文中提到,到2035年,建立完善的现代肉鸭、蛋鸭、鹅和番鸭商业育种体系以及半番鸭繁育体系,培育水禽新品种、配套系10个以上。自主培育的肉鸭品种的市场占有率达到80%以上,蛋鸭稳定在90%以上,鹅稳定在80%以上,番鸭和半番鸭达到50%以上。主流品种具有国际竞争力,能达到或者超过国际同期最好水平。
2025年前完成35个核心育种场的遴选,其中肉鸭15个、蛋鸭7个、鹅9个、番鸭和半番鸭4个。
到2035年,持续选育或育成4个以上肉鸭品种,核心育种场供应种禽数量占全国市场的70%以上;持续选育或育成2个以上地方特色高产蛋鸭新品种或者配套系;持续选育或育成2个以上地方特色高产鹅新品种或者配套系;持续选育或育成1个以上番鸭新品种或者配套系;持续选育或育成1个半番鸭配套系。
2025年前完成50个良种扩繁基地的遴选,其中肉鸭20个、蛋鸭5个、鹅10个、番鸭和半番鸭5个。国家水禽良种扩繁基地供应种禽数量占全国市场的40%以上。
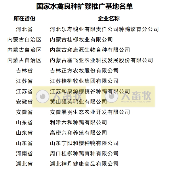
农业农村部2025年3月17日消息,农业农村部办公厅公布2024年国家畜禽核心育种场增补名单等信息的通知,2024年新增3个国家水禽核心育种场和1个国家水禽良种扩繁推广基地,经大畜牧小编更新统计,截至2024年12月31日,全国共有12个国家水禽核心育种场和14个国家水禽良种扩繁推广基地。



来源:大畜牧收集汇总而成,如有误或遗漏,请留言告诉我们,谢谢。如需转载,请注明来源。

☞ 2024年国家畜禽核心育种场增补名单——新增19家、35家通过核验、14家取消资格,还有12家变更信息
☞ 2025年2月全国饲料市场行情分析——主要饲料产品价格小幅上涨
☞ 《种畜禽生产经营许可管理办法》2025年7月1日起施行——中华人民共和国农业农村部令2025年第1号
☞ 2025年2月国内和国际玉米市场行情分析——国内外玉米价格均上涨
☞ 2025年2月国内和国际大豆市场行情分析——国内外大豆价格上涨
☞ 2025年2月国内和国际猪肉市场行情分析——猪肉价格小幅下跌
☞ 2025年2月国内牛羊肉市场行情分析——牛肉价格继续下跌,羊肉价格环比持平
☞ 牧原、温氏、新希望等20家上市猪企2025年1-2月生猪销售业绩和生产指标PK
☞ 温氏股份:1-2月疫病防控效果较好,生猪成本降至6.3元,肉鸡成本降至5.6元,资产负债率降至51%-52%
☞ 2024年我国肉羊产业发展概况、问题与2025年展望及建议
☞ 2024年水禽产业与技术发展报告:产业现状、技术突破与未来展望
☞ 2024 年度奶牛产业与技术发展报告:技术创新与产业挑战
☞ 浙江省2025年2月生猪成本收益分析——生猪价格略跌,成本增加,利润下降
☞ 9家上市家禽企业2025年1-2月肉鸡和鸡苗销售情况PK
☞ 国家统计局:2025年2月全国CPI同环比均由涨转降,猪肉价格环跌同涨,牛肉价格同环比继续下跌


