
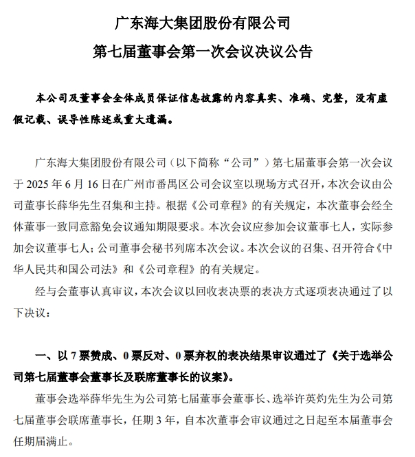
6月16日晚间,广东海大集团发布第七届董事会第一次会议决议公告,选举薛华为公司第七届董事会董事长、选举许英灼为公司第七届董事会联席董事长。

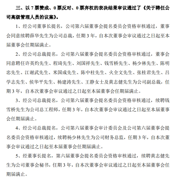
同时,董事会同意续聘薛华为公司总裁,同意聘任许英灼、程琦、刘国祥、钱雪桥、杨少林、陈明忠、江谢武、米国成、陈中柱、火全文、张桂君、吕学志、侯华平、杨建涛、王静及黄志健为公司副总裁;以及续聘钱雪桥为公司总工程师、续聘杨少林为公司财务总监、续聘黄志健为公司董事会秘书。任期皆为三年。

其中,薛华为公司创始人之一,1970 年生,硕士学位,工程师。1992 年毕业于华中农业大学水产学院特种水产养殖专业;1995 年获中山大学生命科学院动物学硕士学位。现任公司董事长、总裁及公司控股股东广州市海灏投资有限公司执行董事。薛华先生持有公司控股股东广州市海灏投资有限公司39.75%的股权,为本公司的实际控制人。薛华先生除与公司副总裁陈明忠先生和杨建涛先生为亲属外,与本公司其他董事和高级管理人员之间不存在关联关系。
许英灼为公司创始人之一,1968 年生,畜牧师。1991 年毕业于华南农业大学畜牧专业,获学士学位,后获巴黎 HEC 商学院工商管理硕士学位。现任公司联席董事长及副总裁,负责公司政府、外联及物业资产相关事务。截至本公告日,未直接持有公司股份。
程琦,1980 年生,硕士学位。2002 年毕业于华中科技大学自动化专业;2005 年至 2008 年就读中山大学世界经济专业,获硕士学位;2013 年至2015 年就读中欧国际工商学院 EMBA,获工商管理硕士学位。2002 年至 2010 年间在广州宝洁有限公司历任工艺工程师、运营经理、供应链经理及技术总监;2010年至 2017 年在爱索尔包装有限公司历任东亚太区运营总监及全球供应链总监。2017 年加入公司,现任公司副总裁,兼华南大区总经理。截至本公告日,持有公司股份约5.25万股。
刘国祥,1969 年生,本科学历,1992 年毕业于华中农业大学水产系特种水产专业。2004 年加入公司,现任公司副总裁,负责公司投资项目的投资、建设、经营,兼华中大区总经理。截至本公告日,持有公司股份约15.21万股。
钱雪桥,1967 年生,博士学位。在公司主要从事水产动物营养与饲料学
研究及新型饲料添加剂的开发,现任公司职工代表董事、副总裁,兼总工程师及公司控股股东广州市海灏投资有限公司监事。截至本公告日,持有公司股份约25.57万股。
杨少林,1974 年生,毕业于中山大学工商管理专业,获硕士学位,中欧国际工商学院 EMBA,高级会计师、注册会计师、注册税务师。2012 年加入公司,现任公司副总裁,负责公司财务、产业金融及风控业务,兼财务总监。截至本公告日,持有公司股份约33.09万股。
陈明忠,1965 年生,硕士学位。现任广州市农业龙头企业协会副会长、广州市番禺区工商业联合会常委副会长、广州市三会副会长(广州工业经济联合会等)、广州市番禺区南村总商会常务副会长等社会职务;荣获“广州市番禺区关爱员工优秀企业家”等荣誉称号。2004 年加入公司,现任公司副总裁,负责公共关系、品牌形象及宣传业务。 截至本公告日,未持有公司股份。陈明忠先生除与公司董事长兼总裁薛华先生为亲属外,与本公司其他董事、高级管理人员、控股股东或持有公司 5%以上股份股东之间不存在关联关系。
江谢武,1968 年生,本科学历,水产养殖工程师,广东省首批乡村工匠专业人才(高级职称)。2004 年加入公司,现任公司副总裁,负责水产种苗水产养殖业务,兼海兴农、海因特总经理。截至本公告日,持有公司股份约5.02万股。
米国成,1972 年生,本科学历,毕业于西南农业大学淡水渔业专业。2010 年加入公司,现任公司副总裁,负责生猪养殖业务,兼益豚事业部总经理。截至本公告日,持有公司股份约18.21万股。
陈中柱,1970 年生,硕士学位。2004 年加入公司工作,现任公司副总裁,负责水产养殖业务,兼虾特事业部及容海水产养殖事业部总经理。截至本公告日,持有公司股份约14.16万股。
火全文,1974 年生,长江商学院工商管理硕士在读。2012 年加入公司,现任公司副总裁,负责公司山东大区整体经营管理,兼任山东大区总经理。截至本公告日,未持有公司股份。
张桂君,1973 年生,中山大学管理学院硕士学位。2004 年加入公司,历任公司工厂运营总监、人力资源总监、总裁助理等职务,现任公司副总裁,负责战略发展事业部及反刍料事业部的经营管理,兼任战略发展事业部及反刍料事业部总经理。截至本公告日,未持有公司股份。
吕学志,1977 年生,中欧国际工商学院硕士学位。2010 年加入公司,历任市场中心总监、首席营销官、华南大区总经理、董事长助理等职务; 现任公司副总裁,分管战略发展事业部、反刍料事业部及海芯事业部的经营管理。截至本公告日,持有公司股份约5.23万股。
侯华平,1974 年生,本科学历,毕业于广东海洋大学。2004 年加入公司,现任公司副总裁,分管大信大区的经营管理,兼任动保事业部总经理。截至本公告日,未持有公司股份。
杨建涛,1969 年生,硕士学位,毕业于香港浸会大学 MBA。2004年加入公司,现任公司副总裁,负责公司原料的加工、采购及贸易业务。截至本公告日,未持有公司股份。
王静,1979 年生,2001 年毕业于中国科技大学管理科学专业,2006 年至 2008 年就读长江商学院 MBA,获工商管理硕士学位。2001 年至 2006
年先后在科大讯飞有限公司、深圳博华咨询有限公司、腾讯科技有限公司任职。2008 年初至 2010 年在 IBM 中国公司任咨询顾问。2012 年加入公司,现任公司副总裁,负责公司人力资源管理业务。截至本公告日,持有公司股份约0.87万股。
黄志健,1978 年生,会计师,本科学历。2004 年加入公司,现现任公司副总裁,负责公司证券、投融资及并购业务,兼董事会秘书。截至本公告日,持有公司股份约41.22万股。
来源:企业公告


