
2025年6月9日,农业农村部发布第916号公告,为进一步加强兽用中药临床研究技术指导工作,规范新兽用中药研究活动,加快兽药产品研发和上市应用,根据《兽药管理条例》等有关规定,农业农村部组织制定了《用于牛脾胃虚弱证中药临床研究技术指导原则》证候类中药临床研究技术指导原则,请参照执行。
《用于牛脾胃虚弱证中药临床研究技术指导原则》
一、概述
充分可靠的临床研究数据是评价申报产品有效性和安全性的重要依据。
为保证兽用中药临床试验结论确实可靠,本指导原则旨在通过科学、系统地分辨牛脾胃虚弱证证候特点及其演变规律,对诊断标准、纳入标准和疗效评价进行规范,同时解决中兽医诊断条目缺乏权重的问题,促进其在兽医临床与科研中的应用,为精准辨治牛脾胃虚弱证,开展临床有效性和安全性评价提供指导。
研究者根据本指导原则要求,结合牛的地域和品种等因素,在研究具体实施过程中,可依照实际情况灵活调整。研究应以有效性和安全性为纲,贯穿整个目标适应证研究始终,增强临床辨
证论治过程研究的科学性、可靠性和一致性。
牛脾胃虚弱证多因冬春气候寒冷,畜舍潮湿,饲养管理不当,饲喂冻料冷水致脾阳受损,或长期营养不足,或过饲或长期饲喂单一不易消化的粗纤维,如麦秸、豆秸或发酵、腐败、变质的草料而致消化不良,损伤脾胃,或过劳耗气,或虫积,如蛔虫、绦虫等致营养不良,或久病失治,饥饱不均,患畜草料采食不足,营养不良所致。
本证常见于年老体虚牛,或身体素虚、体质孱弱犊牛。
脾气虚,则运化失调,清不升,浊不降,水湿停留于胃肠致消化不良,完谷不化,发生飧泻;脾气受损,胃主受纳功能不全,且腑气不通,故常见肚腹胀满,食欲降低,甚至慢草不食。
脾主肌肉四肢,故脾虚病牛见神情呆滞,精神萎顿,毛焦肷吊,体瘦,运步缓慢无力,喜卧懒动,严重者可见四肢浮肿。
现代兽医学有关体质孱弱,消化吸收功能不良,营养不良,贫血以及寄生虫病等病理过程中常见脾胃虚弱证。
二、临床研究要点
用于治疗牛脾胃虚弱证中药新兽药的临床试验应是目标明确、设计科学、质量可控和实施规范的一系列研究过程。
临床试验需要根据临床前研究结果,拟定临床研究的目的,明确新兽药的适应证,确证新兽药临床应用的功能主治及用法用量。
(一)临床试验目的和定位
用于牛脾胃虚弱证中药新兽药的临床功能主治定位一般可从以下几方面考虑:
1、消除或改善病牛的主要症状牛脾胃虚弱证慢草或不食,粪便稀薄甚则完谷不化,口色淡白,脉细迟无力等主要症状得以恢复。
2、改善病牛的整体状况通过治疗牛脾胃虚弱证,减轻消化不良的症状,恢复反刍,改善病牛状态,使病情得到一定程度或完全控制,改善或提高生产性能。
3、控制病情的进一步发展牛脾胃虚弱证控制不佳,可能出现病情恶化,用药可以阻止牛脾胃虚弱证加重。
(二)证候诊断标准
依据中兽医理论方证相应的原则,制定科学、合理、临床实际可操作的牛脾胃虚弱证诊断标准。
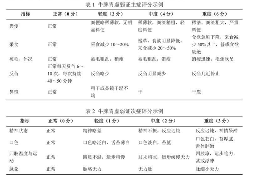
主症:粪便稀糙甚则完谷不化、少食或不食、体瘦,毛焦肷吊、反刍减少或停止、鼻镜干燥。
次症:精神沉郁,喜卧懒动、四肢无力,或四肢浮肿,四肢(耳尖)俱凉,口色淡白,脉迟细无力。
诊断标准:具备全部主症,且至少2项次症,可诊断为牛脾胃虚弱证。
(三)病例纳入标准
1、患病牛符合脾胃虚弱证证候诊断标准。
2、主症全部达到中度及以上,且次症中至少包含2项中度及以上症状。
3、试验前2周内,未使用过影响受试药物评价的药物。
4、试验动物来源明确。
5、试验场负责人知情同意。
研究者可根据牛脾胃虚弱证症状严重程度进行症状评分,见表1、表2。
表中数据为示例,具体研究可根据牛的品种、月龄(或年龄)、养殖模式、季节、地域等实际情况确定症状严重程度等级和分值,并制定详细的观测方法和判定标准,包括具体操作方法、观测时点、计时时间、对应次数、称定重量等。
表中指标以病例个体进行评价,所得数据为个体数据。

(四)病例排除标准
1、有脾胃虚弱证以外的证候或疾病的病牛。
2、发病后濒临死亡,预后不良难以救治的病牛。
(五)试验分组及给药方案
试验分组遵循随机、盲法、对照和重复的原则。
实验性临床试验设置三个剂量组(即高、中、低剂量组,中剂量一般为临床推荐剂量)、药物对照组和安慰剂(不治疗)对照组。
扩大临床试验可仅设置临床推荐剂量组和药物对照组,或临床推荐剂量组和安慰剂(不治疗)对照组。
给药方案包括给药途径、给药方法、给药剂量、给药频次及疗程等。
(六)对照药物选择
对照药物应为已上市产品。
选择对照药物应遵循同类可比、公认有效的原则。
在试验方案及报告中应阐明对照药物选择的依据,分析二者功能以及适应证的可比性,并明确其通用名称、含量、规格、批号、批准文号、生产企业、有效期及说明书等。
对照药物用法与用量应与批准的内容一致。
(七)观测时点及疗程
根据药物特点和前期研究信息合理设置观测时点及疗程,并根据研究目的的不同,科学设计观测方法和观测内容等。
(八)有效性评价
以证候疗效判定标准进行有效性的评价。
中兽医证候疗效指标为复合性指标,包括主症和次症的消除、改善或控制,并可以共同积分的改变进行评价。
应重视各指标权重赋值的合理性。
证候疗效评价,可以采用主症加次症的积分值计算。
证候疗效判定标准积分值下降程度:临床痊愈,≥95%;显效,≥70%;有效,≥30%;无效,不足30%。
选择合适的统计分析方法对数据进行分析。
受试药物组间、受试药物组与药物对照组或安慰剂对照组进行差异显著性比较,结合临床价值,确定受试药物的治疗效果。
(九)安全性评价
临床试验中,需关注证候变化情况以及疾病进展情况,观察不良反应,并及时评估可能存在的用药风险。
必要时,可以结合受试动物疾病相关检查进行安全性评价,如检查某些能够反映疾病病情进展的理化检查指标等。
(十)试验的质量控制
临床试验中,应当选择适当的方法,便于观测和记录病牛在试验过程中每天的症状和体征。
对于主观评价指标,质量控制至关重要,研究者应对试验操作人员进行统一培训,以保证数据的可靠性。
若在试验的某个阶段(如探索性试验阶段)未采取盲法设计,应着重注意保证评价者与数据分析者均处于盲态,降低偏倚性。
来源:农业农村部


