大畜牧分享猪价资讯第942天





在统计的27省中,26省上涨,0省下跌,1省持平;与昨天相比,上涨省份数不变,下跌省份数不变,持平省份数不变。上涨幅度均在0.1-0.6元之间,其中广东和山西上涨幅度最高0.6元,山东、北京、天津和河北上涨0.5元,其它均在0.3元左右。
在统计的27省中,最高猪价27省均高于6元,有21省高于7元,有2省高于8元,有1省高于9元,其中海南最高9.0元,紧接其后的是广东上涨至8.0元,上海、浙江、福建和广西上涨至7.5元,另外新疆上涨至6.2元,位于最低;而省份之间最高价和最低价相差2.8元。最低猪价有3省跌破6元,吉林、甘肃和新疆最低5.8元。
下跌省份:无;
持平省份:海南省;
上涨省份:其它26省市。

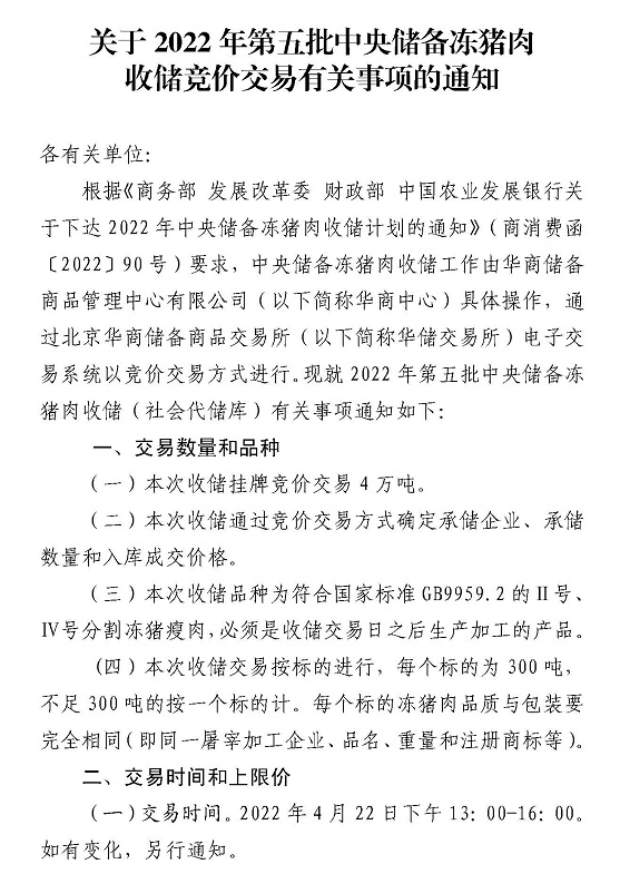
● 华储网:第五批中央冻猪肉收储计划于22日,交易4万吨
据华储网4月19日消息,发布2022年第五批中央储备冻猪肉收储竞价交易有关事项的通知,预计于2022年4月22日进行竞价交易,此次交易数量为4万吨。
今年中央储备冻猪肉收储计划数量累计19.8万吨。

● 农业农村部最新数据:2022年4月第2周生猪产品价格情况
近日,农业农村部披露2022年4月第2周畜牧业产品价格,据对全国500个县集贸市场和采集点的监测,4月份第2周(采集日为4月13日)仔猪、鸡蛋、商品代蛋雏鸡、商品代肉雏鸡、生鲜乳价格上涨,猪肉、羊肉、豆粕、育肥猪配合饲料、蛋鸡配合饲料价格下降,生猪、鸡肉、牛肉、玉米、肉鸡配合饲料价格持平。
全国仔猪平均价格24.65元/公斤,比前一周上涨1.5%,环比连续下跌15周后连3周反弹,同比下降71.5%。湖南、河南、河北、陕西、甘肃等25个省份仔猪价格上涨,江苏、青海、上海、重庆等4个省份价格下降。华中地区仔猪平均价格较高,为26.97元/公斤;西南地区较低,为22.10元/公斤。
全国生猪平均价格12.80元/公斤,与前一周持平,同比下降45.9%。宁夏、甘肃、内蒙古、安徽、青海等16个省份生猪价格上涨,上海、辽宁、浙江、贵州、山西等13个省份价格下降,河南价格持平。华南地区生猪平均价格较高,为15.67元/公斤;西北地区较低,为11.80元/公斤。
全国猪肉平均价格22.33元/公斤,比前一周下降0.3%,同比下降42.7%。海南、安徽、天津、北京、宁夏等12个省份猪肉价格上涨,湖北、浙江、新疆、辽宁、贵州等17个省份价格下降。华南地区猪肉平均价格较高,为28.33元/公斤;东北地区较低,为18.98元/公斤。

全国玉米平均价格2.94元/公斤,与前一周持平,同比持平。主产区东北三省玉米平均价格为2.68元/公斤,比前一周上涨0.4%。主销区广东省玉米价格3.11元/公斤,比前一周上涨0.3%。
全国豆粕平均价格4.75元/公斤,比前一周下降0.6%,环比连续16周上涨后连2周下跌,同比上涨31.2%,连续9周突破4元大关。

育肥猪配合饲料平均价格3.85元/公斤,比前一周下降0.3%,同比上涨7.8%。

● 2022年1季度全国猪饲料产量3137万吨,同增1.2%
中国饲料工业协会4月19日消息,据样本企业数据测算,2022年3月,全国工业饲料总产量2336万吨,环比增长18.3%,同比增长2.4%。
其中,猪饲料产量1011万吨,环比增长9.3%,同比下降2.2%。
2022年一季度,全国工业饲料总产量6720万吨,同比增长3.1%。
其中,猪饲料产量3137万吨,同比增长1.2%。
● 冯永辉:消费淡季猪价反弹,值得大家思考市场调性
4月19日,央广乡村之声记者连线中国生猪预警网分析师冯永辉,介绍最近几天的生猪市场情况。
冯永辉说,最近几天全国的生猪市场价格,打破了之前温和小幅震荡的趋势,且上涨速度明显增加,很多地方的涨幅已上涨了0.5元/公斤。
从2022年2月底至今,已有将近两个月左右的时间,猪价一直在12.4元/公斤上下波动,下行最低时在3月21日曾跌到了11.8元/公斤的阶段性低点位。而目前全国瘦肉型生猪出栏均价至12.77元/公斤,较一个月以前的低点价格已累计上涨了1元/公斤。
最近两天由于华北地区、东北地区涨幅较大,全国生猪出栏均价将会突破13元/公斤,整体涨幅范围在逐渐扩大。现在南北方地区都出现了不同程度的上涨,由于现在仍处于一年之中的消费最淡季,但却在这个时间段出现上涨,这也传递出了很明确的信号,这次的反弹可能因为供应量的减少而推动的。
后期的走势如何?
冯永辉说,目前来看猪肉消费还依然处于淡季,所以当前的反弹可能力度和空间呢不会太强,而进一步的大幅反弹上涨,可能需要等到消费逐步回升以后,才将会出现进一步上涨的现象,从而短期之内还会以温和性反弹为主。
猪价上涨很难长时间持续存在,可能价格又将进入温和趋势或者以调整震荡为主。对于区域性的价格变化,此次价格反弹可能还是以北方地区的华北地区、东北地区来主导的价格反弹。
对于想补栏仔猪的养猪人,要谨慎行事,最近几天仔猪价格上涨幅度非常之大,在两星期左右的时间内,仔猪价格已上涨了30%以上,而现在的仔猪价格已回升到了成本线附近,再继续补栏仔猪,整体的饲养成本将会继续升高。
● 温氏2021年超8000人离职,日均亏损超3000万
2021年是所有猪企“折戟沉沙”的一年,温氏公布去年亏损134.04亿元,利润同比暴跌280.51%,经营活动产生的现金流量净额为7.66亿元,同比下降90.95%。
当一家公司开始赚不到钱,甚至严重亏损的时候,那就不可避免会出现剧烈的人事变动。有媒体报道指出,2020年温氏在职员工合计52809人,而2021年末在职员工则是43965人,缩减8844人。

实际上,这离职的8000多人也未必多是主动离开,2021年行业内普遍存在“降薪、赶人”的情况——如天邦曾裁员1500多人,还有《每日经济新闻》报道正邦进行了大面积的“人员优化”,规模在万人以上。
虽然有企业家高呼“困难时刻更不能抛弃员工!”但谁也耐不住猪周期下的巨额亏损,因此唐人神也在2022年推出了“不增收请走人”机制。
而温氏也在2021年报中坦诚表示“公司面对前所未有的经营压力”,毕竟去年营收649.54亿元,却亏损134.04亿元!这意味着温氏2021年日均亏损超3千万,放在任何一家企业这都是艰巨考验!(来源:猪场动力网)
● 安徽:2022年能繁母猪存栏量稳定在120万头左右
近日,安徽省农业农村厅官网4月18日消息,公布《中共安徽省委 安徽省人民政府关于做好2022年全面推进乡村振兴重点工作的实施意见》,意见中提到落实生猪生产长效性支持政策,能繁母猪存栏量稳定在120万头左右、规模猪场(户)不低于5400个。
加大力度落实“菜篮子”市长负责制。稳定家禽生产,扩大牛羊肉生产,推进奶业振兴。
● 部分上市猪企股价(截止2022年4月20日11:30)

● 生猪期货行情(截止2022年4月20日11:30)



☞ 2022.04.19-今日猪价上涨势头旺,猪粮比连续8周过度下跌一级预警;预计二季度或三季度,猪肉价格或将进入上行通道;广弘和益生生猪销售;科前1季度净利润下降46%
☞ 农业农村部最新数据:2022年4月第2周畜牧业产品价格情况及走势
☞ 发改委最新数据:2022年4月第2周生猪和家禽盈利情况及预期
☞ 牧原、温氏等17家上市猪企2022年3月及1季度生猪销售情况
☞ 一周国际动物疫情动态(2022年3月24日-3月30日)
来源:大畜牧综合,仅供参考。




