大畜牧分享猪价资讯第1006天





在统计的27省中,27省上涨,0省下跌,0省持平;与昨天相比,上涨省份数多1个,下跌省份数不变,持平省份数少1个。上涨幅度均在0.1-0.4元期间,其中安徽和云南上涨幅度最高0.4元,其它均在0.2元左右。
在统计的27省中,最高猪价1省低于8元,有15省高于9元,其中海南最高9.7元,紧接其后的是广东上涨至9.6元,上海、浙江和河北上涨至9.3元,另外新疆上涨至7.7元,位于最低,而省份之间最高价和最低价相差2.0元。最低猪价有2省低于8元,新疆最低7.4元。
下跌省份:无;
持平省份:无;
上涨省份:27省市。

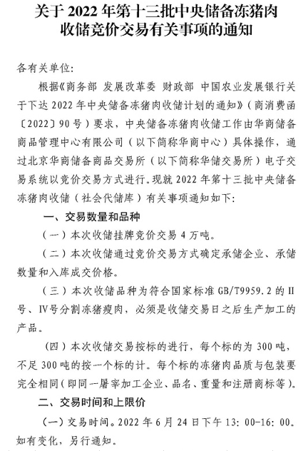
● 第13批中央储备冻猪肉收储工作开启
6月22日,华储网发布通知,2022年第十三批中央储备冻猪肉收储开启,计划于明日(6月24日)竞价交易,计划收储量4万吨,这次是社会代储库收储。
加上这一批,今年共计划收储量合计51.8万吨。
持续流拍,也仍然坚持收储,这是在表决心。


● 2022年第24周生猪及猪肉价格同比环比双涨
据农业农村部监测,2022年6月13日—6月19日,全国规模以上生猪定点屠宰企业生猪平均收购价格为16.84元/公斤,环比上涨2.0%,连续13周上涨,同比上涨7.6%,近23周最高价,也就是自2022年1月第2周以来最高价。
白条肉平均出厂价格为22.05元/公斤,环比上涨1.7%,同比上涨4.8%,近23周最高价,也就是自2022年1月第2周以来最高价。

● 2022年第24周瘦肉型白条猪肉出厂价格监测周报
据农业农村部信息中心和山东卓创资讯股份有限公司联合监测,2022年第24周(即2022年6月13日-6月17日,以下简称本周),16省(直辖市)瘦肉型白条猪肉出厂价格总指数的周平均值为每公斤21.68元,环比上涨3.6%,同比上涨15.1%,较上周扩大13.8个百分点。

本周国内瘦肉型白条猪肉出厂价格环比上涨,周内呈现先上涨后趋稳的走势。
周前期,散养户压栏惜售情绪较重,生猪出栏数量减少,而江浙沪地区对东北、山东等地生猪的采购需求增多,支撑生猪及猪肉价格上涨;
临近周末,生猪跨省调运数量逐步减少,加之终端消费市场对高价猪肉的需求较弱,屠宰企业销售速度较慢,猪肉价格趋稳。

本周四川猪肉周均价为每公斤20.51元,环比微跌0.2%,同比上涨13.7%,扩大6.9个百分点。
周初散养户压栏惜售,支撑生猪及猪肉价格微涨;
周中期,川内规模养殖场生猪出栏数量增多,生猪及猪肉价格企稳;
临近周末,个别规模养殖场生猪出栏数量继续增加,但屠宰企业利润微薄,猪肉价格降幅不大。
总体看,四川地区猪肉周均价略微低于上周。
● 正邦回应深交所关注函,无现金流出,收取租赁资金盘活资产
6月22日晚,正邦科技发布公告回应深交所的关注函,正邦科技表示,公司与国家电力投资集团有限公司浙江分公司(以下简称“国家电投”)于 6 月 17 日签署《“碳中和”综合智慧能源项目协议书》,在投资开发光伏、风电、综合智慧能源等领域强化合作,三年内,预计投资总额达到 400 亿元左右。
2021 年下半年以来生猪市场价格的持续低位运行使公司承受了一定的经营业绩压力,公司经营业绩受到明显的影响,公司现阶段资金面临一定紧张局面。
本次与国家电投的合作,公司目前主要以租赁经营形式推进项目。
项目前期主要将由国家电投进行投资建设,公司将通过租赁屋顶的方式收取租金。
在此合作模式下,公司将提供符合条件的房屋建筑及土地,无资金流出,且可通过此项目收到租赁资金,加速现金回流,盘活资产。
从现阶段来看,对于公司而言,本次合作有利于提升公司资产盘活效率,使公司空间资源得以充分利用,不占用额外资源,实现资源的多次利用,加速现金回流,启动主营业务的持续再发展。且光伏发电系统依屋顶而建,考虑到光伏板具有良好的隔热性能,在炎热季节有助于猪舍降温,降低猪瘟的风险,从硬件设施上提高公司生物安全防控能力及水平。
后期在条件合适的情况下,双方将逐步探索股权合作等其他模式,构建资源共享、优势互补、互利共赢的可持续合作伙伴关系,促进双方战略愿景和战略目标实现。
● 万科子公司圆满完成引入神农集团1.4万余头高健康种猪
日前,万科集团旗下养殖公司从神农集团陆良猪业下属种猪场引入的1.4万余头高健康种猪,在历时一个月的分批交货后,已全部安全运抵2400公里外的山东省境内养殖场。
2020年,万科开始入局养殖业,开始进入一个以生猪养殖作为基本盘的食品板块业务。
作为万科集团旗下的养殖企业,山东环山集团于2022年2月派出专家考察团到神农集团展开实地考察调研。
通过万科集团后续一系列严格流程评定和现场采样检测,评定神农集团生物安全体系完善,蓝耳、非洲猪瘟、伪狂犬、PED等重大病原抗原抗体全阴性。
万科集团最终确定从神农集团陆良猪业老母寨种猪场引进本批次种猪,待选种猪从老母寨种源场转出至供种场,环山集团技术人员按照神农集团生物安全管流程入场进行种猪挑选。
通过完善的生物安全管控措施和双方的精诚合作,本次引种项目按计划圆满完成。(来源:中国证券网)
● 部分上市猪企股价(截止2022年6月23日11:30)

● 生猪期货行情(截止2022年6月23日11:30)



☞ 2022.06.22-今日猪价再创新高,有10省突破9元,下半年摆脱亏损已成定局;仔猪价格飙升体现对行业有信心;5月猪饲料产量环比上涨;东瑞募资扩张生猪产能
☞ 农业农村部最新数据:2022年6月第3周畜牧业产品价格情况及走势
☞ 发改委最新数据:2022年6月第3周生猪和家禽盈利情况及预期
☞ (更新至9省)国内部分省份2022年度生猪产能调控基地名单
☞ 【2022年6月更新】值得收藏!最新最全的畜牧兽医行业数据资料汇编
来源:大畜牧综合,仅供参考。



