
☞ 圣农发展:上半年鸡肉总收入同比减少,预计上半年净利超8000万元
☞ 仙坛股份:上半年食品加工行业鸡肉产品销售数量和收入同比增长均超6成,预计上半年净利同比减少超80%

仙坛股份2024年6月实现鸡肉产品销售数量4.80万吨,环比减少0.59%,同比减少1.20%;
销售收入4.31亿元,环比增长4.97%,同比减少11.78%;
经计算得出,2024年6月,鸡肉产品销售均价为8.97元/公斤,环比上涨5.62%,同比下跌10.68%,连续13个月同比下跌。


2024年上半年,公司鸡肉产品累计销售数量为25.72万吨,同比增长2.23%;
累计销售收入为22.87亿元,同比减少12.94%。

一、家禽饲养加工行业
2024年6月,家禽饲养加工行业实现鸡肉产品销售数量4.57 万吨,环比减少0.95%,同比减少2.43%;
销售收入3.98亿元,环比增长4.70%,同比减少13.74%;
经计算得出,2024年6月,鸡肉产品销售均价为8.71元/公斤,环比上涨5.61%,同比下跌11.66%,连续13个月同比下跌。


2024年上半年,公司鸡肉产品累计销售数量为24.48万吨,同比增长0.29%;
累计销售收入为21.12亿元,同比减少16.19%。

2020-2024年每月鸡肉销售情况



二、食品加工行业
2024年6月,食品加工行业实现鸡肉产品销售数量 0.23 万吨,环比增长7.23%,同比增长31.83%;
销售收入0.33亿元,环比增长8.35%,同比增长21.79%。
经计算得出,2024年6月,鸡肉产品销售均价14.26元/公斤,环比下跌1.07%,同比下跌9.98%,结束连续3个月的同比上涨。


2024年上半年,公司鸡肉产品累计销售数量为1.24万吨,同比增长65.33%;
累计销售收入为1.75亿元,同比增长64.0%。

2020-2024年每月鸡肉销售情况



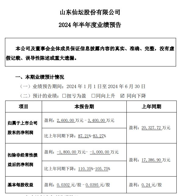
三、2024年半年度业绩预告

仙坛股份预计2024年上半年净利0.26亿元-0.34亿元,同比减少87.21%-83.27%,去年同期净利2.03亿元;扣非净亏1000万元-1800万元,去年同期扣非净利1.74亿元。
其中,2024年1季度净利702.28万元,预计第2季度净利1897.72万元-2697.72万元。
仙坛股份对此说明,2024年上半年,终端产品市场表现平淡,公司鸡肉产品销售价格比去年同期下降,因此公司利润亦随之减少。
上半年,公司继续精耕全产业链各环节,专注强链、延链、补链,通过优化饲料配方、提高生产性能、提升养殖效果以及精细化运营管理等举措提质增效、节能降耗。公司高度重视预制菜品研发工程,聘请国内专业研发团队,投入专项研发经费,致力于产品的创新研发及改良工作,同时也在上海部署研发营销中心,建设网络营销平台、延长全产业链内涵,增加价值链、拓展利益链,不断提高产品附加值,打造新的增长点。
上半年,公司预制菜品的生产产能逐步释放,生产加工数量逐步增加,销售数量同比增加 61.88%,销售收入同比增加 64.00%。
来源:大畜牧综合,仅供参考。

☞ 圣农发展:上半年鸡肉总收入同比减少,预计上半年净利超8000万元
☞ 国家统计局:2024年6月全国CPI环比季节性下降,猪肉价格同环比均上涨
☞ 牧原股份:预计第二季度净利超30亿元,生猪养殖完全成本已降至7元/斤,PSY达28以上
☞ 生猪价格上涨,养殖利润增加——浙江省2024年6月生猪成本收益分析
☞ 神农集团:预计上半年净利超1亿元,主要来自于生猪养殖业务盈利
☞ 天邦食品:因出售史记生物的股权,预计上半年盈利超8亿元,实现扭亏为盈
☞ 牧原股份:6月生猪销量减少,上半年生猪销量超3200万头,能繁母猪存栏量约331万头创新高
☞ 新希望:6月生猪销量环比减少,上半年生猪销量约870万头,预计二季度盈利7.5亿元
☞ 天邦食品:6月生猪销量同环比均减少,上半年生猪销量超300万头同比减少1.5%,仔猪销量约100万头同比增长85%
☞ 大北农:6月生猪销量环比减少31%,上半年生猪销量和收入同比均增长
☞ 中粮、天康、京基和金新农2024年6月及上半年生猪销售情况
☞ 神农、傲农、东瑞和正虹2024年6月及上半年生猪销售情况
☞ 2024年6月全国流通领域的生猪、玉米、大豆和豆粕价格情况
☞ 2024年6月全国生猪定点屠宰企业生猪收购和白条肉出厂价格情况
☞ 2024年6月全国500个县集贸市场生猪产品和饲料价格情况
☞ 2024年6月全国平均猪价跳跃上涨至9元,连续3个月环比上涨,且为近18个月最高价
☞ (2024年5月更新)值得收藏!最新最全的畜牧兽医行业数据资料汇编


