农业农村部发布《全国羊遗传改良计划(2021-2035年)》,计划中提到,到2035年,建设一批高水平的国家羊核心育种场,广泛应用表型精准性能测定、基因组选择等新技术,建成一流水平的羊遗传评估技术平台;现有品种主要生产性能显著提高,培育一批新品种、新品系,主导品种综合生产性能达到国际先进水平;打造具有国际竞争力的种羊企业,建立完善的繁育体系和以企业为主体的商业化育种体系,支撑和引领羊产业高质量发展。
遴选国家羊核心育种场数量达到100家,形成基础母羊20万只的育种核心群;建成相对完善的联合育种机制,打造具有国际竞争力的羊种业企业3-5家。重点培育主导品种10个。
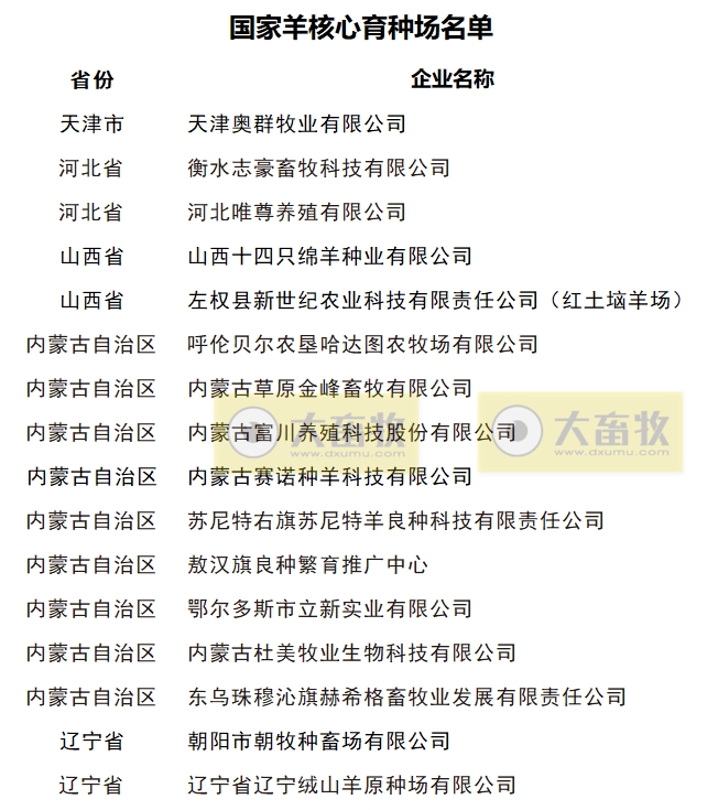
农业农村部2025年3月17日消息,农业农村部办公厅公布2024年国家畜禽核心育种场增补名单等信息的通知,2024年新增4个国家羊核心育种场,同时取消3个国家羊核心育种场,经大畜牧小编更新统计,截至2024年12月31日,全国共有51个国家羊核心育种场,具体如下:


来源:大畜牧收集汇总而成,如有误或遗漏,请留言告诉我们,谢谢你的关注和支持。如需转载,请注明来源。

☞ 2024年国家畜禽核心育种场增补名单——新增19家、35家通过核验、14家取消资格,还有12家变更信息
☞ 2025年3月全国平均猪价继续下跌,且跌至近14个月最低
☞ 2025年2月全国饲料市场行情分析——主要饲料产品价格小幅上涨
☞ 《种畜禽生产经营许可管理办法》2025年7月1日起施行——中华人民共和国农业农村部令2025年第1号
☞ 2025年2月国内和国际玉米市场行情分析——国内外玉米价格均上涨
☞ 2025年2月国内和国际大豆市场行情分析——国内外大豆价格上涨
☞ 2025年2月国内和国际猪肉市场行情分析——猪肉价格小幅下跌
☞ 2025年2月国内牛羊肉市场行情分析——牛肉价格继续下跌,羊肉价格环比持平
☞ 牧原、温氏、新希望等20家上市猪企2025年1-2月生猪销售业绩和生产指标PK
☞ 温氏股份:1-2月疫病防控效果较好,生猪成本降至6.3元,肉鸡成本降至5.6元,资产负债率降至51%-52%
☞ 2024年我国肉羊产业发展概况、问题与2025年展望及建议
☞ 2024年水禽产业与技术发展报告:产业现状、技术突破与未来展望
☞ 2024 年度奶牛产业与技术发展报告:技术创新与产业挑战
☞ 浙江省2025年2月生猪成本收益分析——生猪价格略跌,成本增加,利润下降
☞ 9家上市家禽企业2025年1-2月肉鸡和鸡苗销售情况PK
☞ 国家统计局:2025年2月全国CPI同环比均由涨转降,猪肉价格环跌同涨,牛肉价格同环比继续下跌


