农业农村部组织制定了《全国奶牛遗传改良计划(2021-2035年)》,到2035 年,建成一批高标准、高水平的国家奶牛核心育种场,建立全国奶牛育种大数据和遗传评估平台,育种新技术实现自主突破,高效扩繁效率得到全面提升,群体遗传改良技术体系达到国际先进水平,国家奶牛核心育种场和种公牛站生物安全水平显著提高,奶牛群体平均产奶性能显著提升,培育出2-3 家具备国际竞争力的奶牛种业企业。
遴选国家奶牛核心育种场数量达到 50 个,核心群母牛数量达到 2 万头以上;每年新增后裔测定公牛 150 头;打造具有国际竞争力的奶牛种业企业 2-3家。

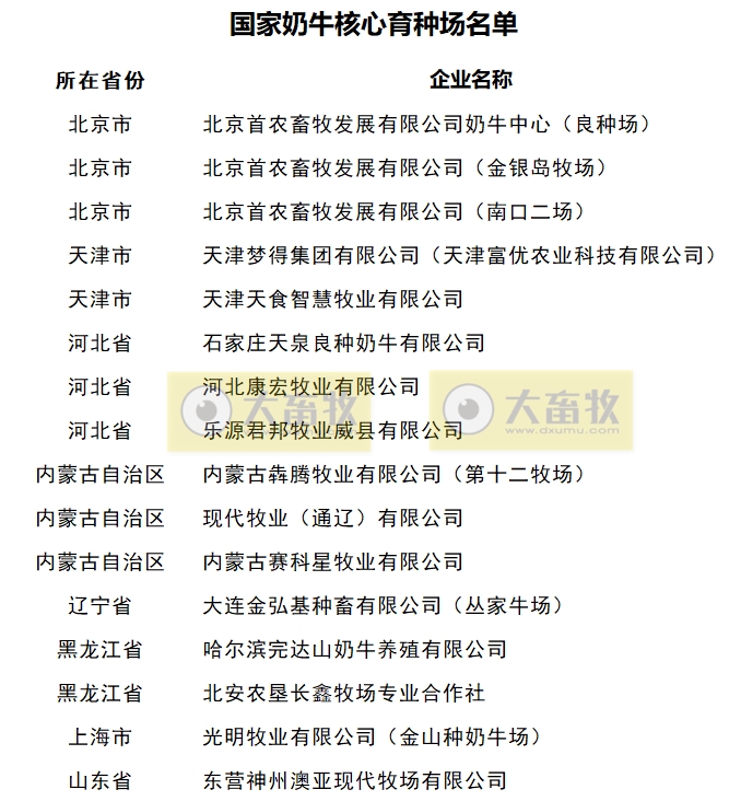
农业农村部2025年3月17日消息,农业农村部办公厅公布2024年国家畜禽核心育种场增补名单等信息的通知,2024年新增3个国家奶牛核心育种场,经大畜牧小编更新统计,截至2024年12月31日,全国共有29个国家肉牛核心育种场,具体如下:

另外还有5个国家核心种公牛站,具体如下:

来源:大畜牧收集汇总而成,如有误或遗漏,请留言告诉我们。如需转载,请注明来源。

☞ 2024年国家畜禽核心育种场增补名单——新增19家、35家通过核验、14家取消资格,还有12家变更信息
☞ 2025年3月全国平均猪价继续下跌,且跌至近14个月最低
☞ 2025年2月全国饲料市场行情分析——主要饲料产品价格小幅上涨
☞ 《种畜禽生产经营许可管理办法》2025年7月1日起施行——中华人民共和国农业农村部令2025年第1号
☞ 2025年2月国内和国际玉米市场行情分析——国内外玉米价格均上涨
☞ 2025年2月国内和国际大豆市场行情分析——国内外大豆价格上涨
☞ 2025年2月国内和国际猪肉市场行情分析——猪肉价格小幅下跌
☞ 2025年2月国内牛羊肉市场行情分析——牛肉价格继续下跌,羊肉价格环比持平
☞ 牧原、温氏、新希望等20家上市猪企2025年1-2月生猪销售业绩和生产指标PK
☞ 温氏、牧原等14家上市猪企最新生猪成本及目标情况(2025年2月)
☞ 温氏股份:1-2月疫病防控效果较好,生猪成本降至6.3元,肉鸡成本降至5.6元,资产负债率降至51%-52%
☞ 2024年我国肉羊产业发展概况、问题与2025年展望及建议
☞ 2024年水禽产业与技术发展报告:产业现状、技术突破与未来展望
☞ 2024 年度奶牛产业与技术发展报告:技术创新与产业挑战
☞ 浙江省2025年2月生猪成本收益分析——生猪价格略跌,成本增加,利润下降
☞ 9家上市家禽企业2025年1-2月肉鸡和鸡苗销售情况PK
☞ 国家统计局:2025年2月全国CPI同环比均由涨转降,猪肉价格环跌同涨,牛肉价格同环比继续下跌


