
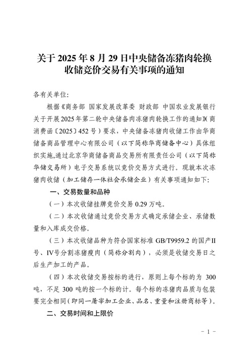
大畜牧了解到,华商储备商品管理中心有限公司2025年7月份没有进行中央储备冻猪肉收储竞价交易,但在8月份进行了1次1.9万吨的等量冻猪肉轮换收储和1次1万吨冻猪肉的收储,这是2025年以来,第6次轮换收储和第2次冻猪肉收储。
2025年1-8月,中央储备冻猪肉累计投放数量为13.12万吨和收储数量为15.12万吨。



来源:大畜牧综合华储网,仅供参考。

☞ 全国各省2025年上半年家禽数据汇总(附2023-2024年度数据)
☞ 浙江省2025年7月生猪成本收益分析——生猪价格小幅下跌,养殖成本有所下降
☞ 10家上市猪企2025年7月仔猪销售和成本情况——销量小幅增长,前7月销量超1570万头,其中牧原约940万头
☞ 牧原、温氏等23家上市猪企2025年7月及前7月生猪销售业绩PK
☞ 2025年8月中国玉米供需形势分析——国内玉米供需总体保持紧平衡状态,全球玉米增产预期较强,市场供应充足
☞ 2025年8月中国大豆供需形势分析——预计在秋粮上市前,国产大豆价格将保持基本稳定
☞ 23家上市猪企2025年7月及前7月生猪销售情况——7月销量环比减少110万头
☞ 动物调运升级,通道24小时值守检查,农业农村部发布《道路运输动物指定通道检查站管理指引》
☞ 广东省2025年6月生猪屠宰量及生猪产品价格情况——屠宰量、价格和均重都下降
☞ 全国31省市2025年上半年生猪数据汇总(附2023-2024年度数据)
☞ 2025年7月全国500个县集贸市场仔猪生猪猪肉和猪饲料价格情况
☞ 国家统计局:2025年7月全国CPI环比由上月降0.1%转为上涨0.4%,同比持平
☞ 2025年7月全国流通领域的生猪、玉米、大豆和豆粕价格情况
☞ 温氏2025年7月仔猪销量创历史新高,前7月生猪销量突破2100万头,肉鸡销量突破7亿只
☞ 广东温氏2025年7月猪价走势分析——连续2个月上涨,且涨至近6个月最高
☞ (2025年6月更新)值得收藏!最新最全的畜牧兽医行业数据资料汇编


